HOME   LIST
‹–   –›

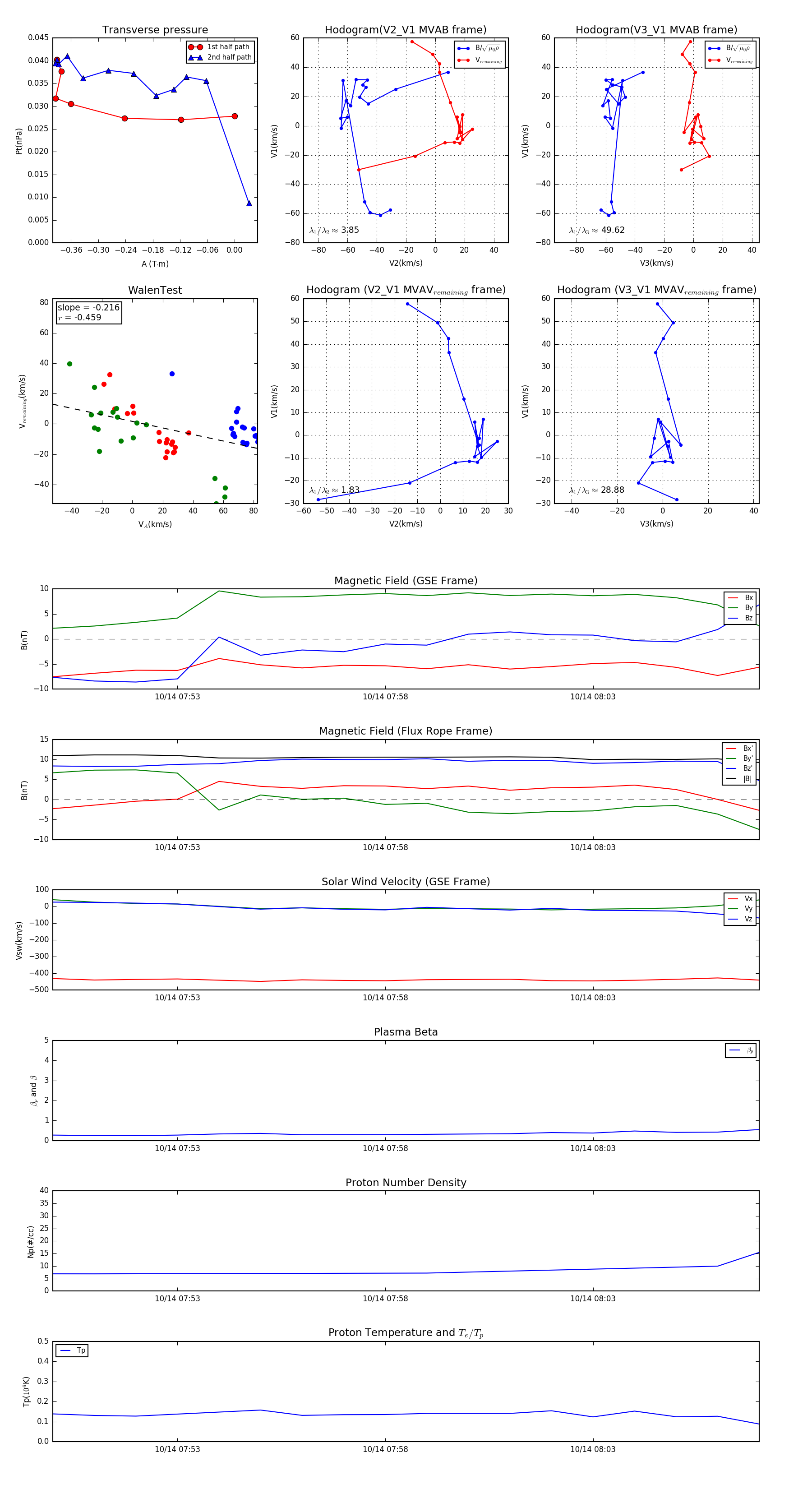
Flux Rope in 2003

Flux Rope Event 2003-10-14 07:50 ~ 2003-10-14 08:07 (18 minutes)


plot