HOME   LIST
‹–   –›

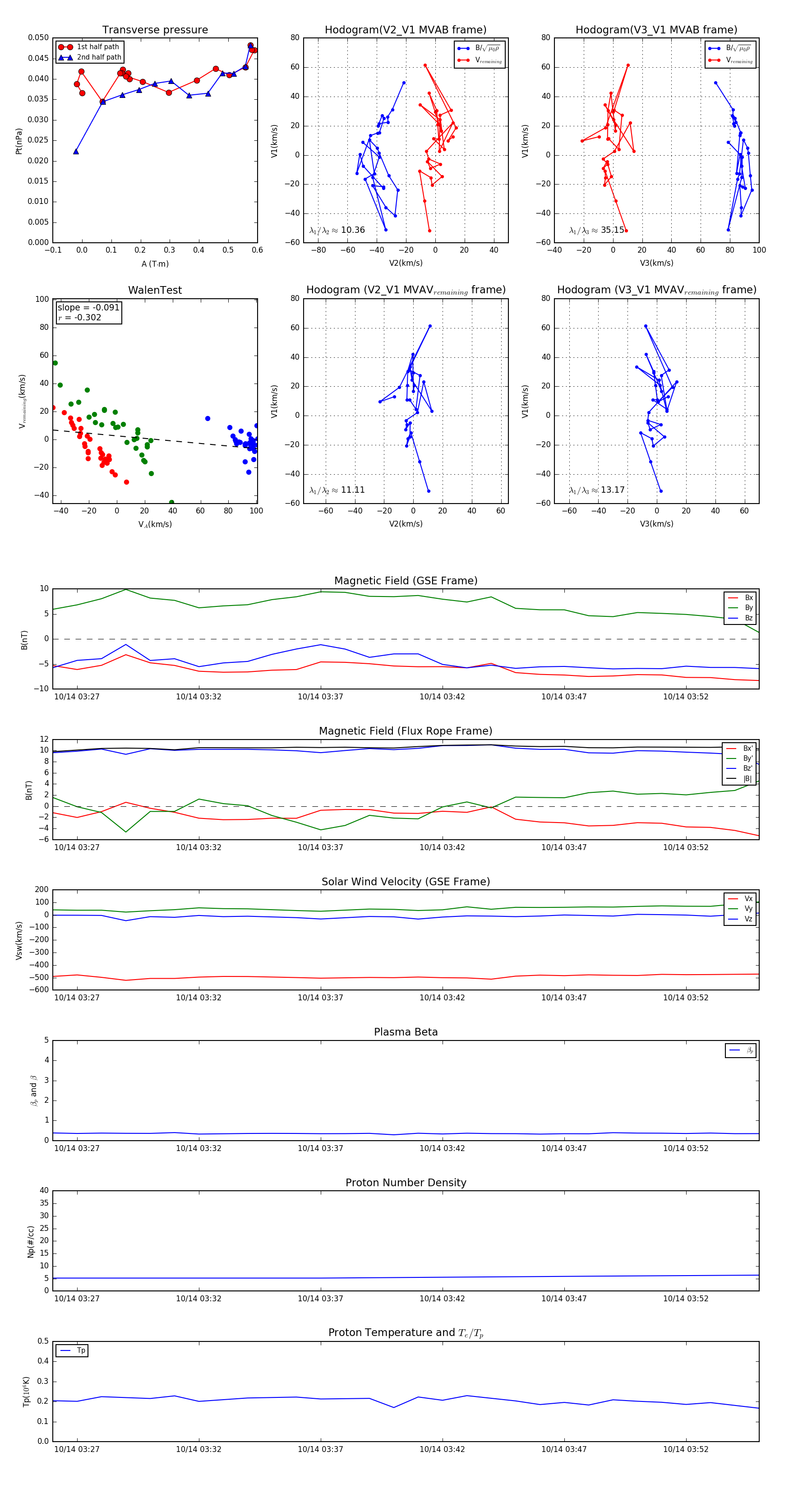
Flux Rope in 2003

Flux Rope Event 2003-10-14 03:26 ~ 2003-10-14 03:55 (30 minutes)


plot