HOME   LIST
‹–   –›

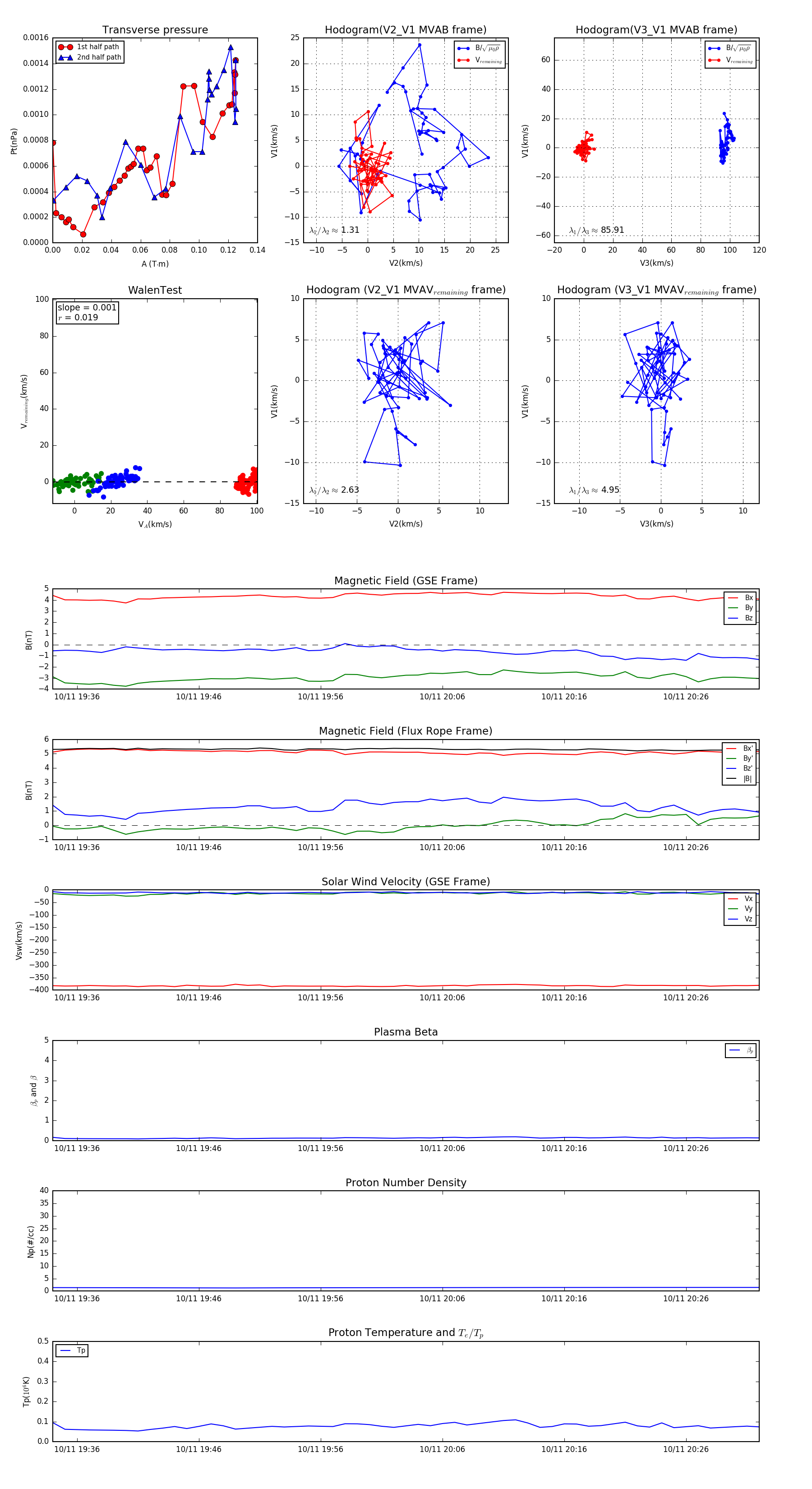
Flux Rope in 2003

Flux Rope Event 2003-10-11 19:34 ~ 2003-10-11 20:32 (59 minutes)


plot