HOME   LIST
‹–   –›

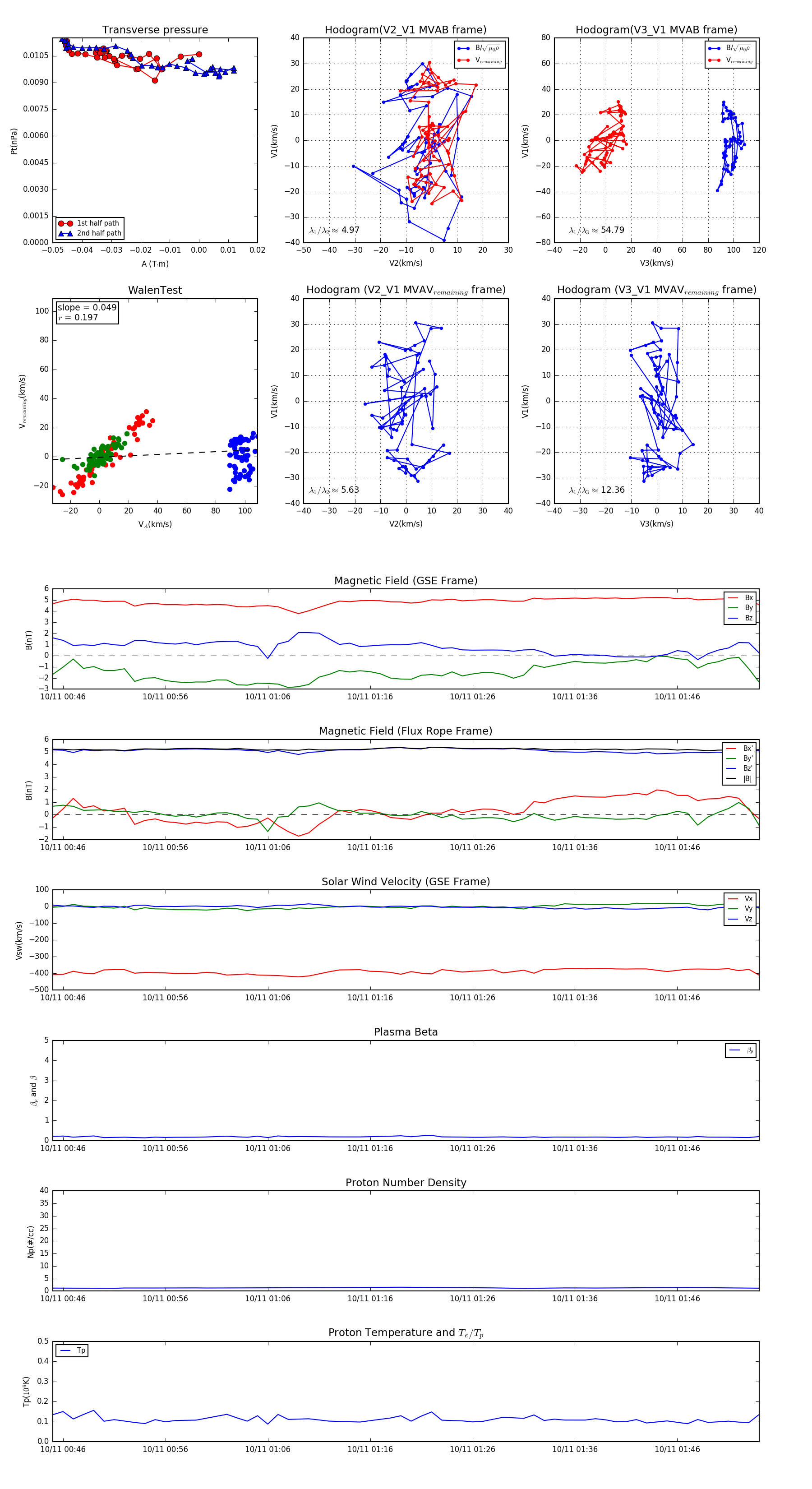
Flux Rope in 2003

Flux Rope Event 2003-10-11 00:45 ~ 2003-10-11 01:54 (70 minutes)


plot