HOME   LIST
‹–   –›

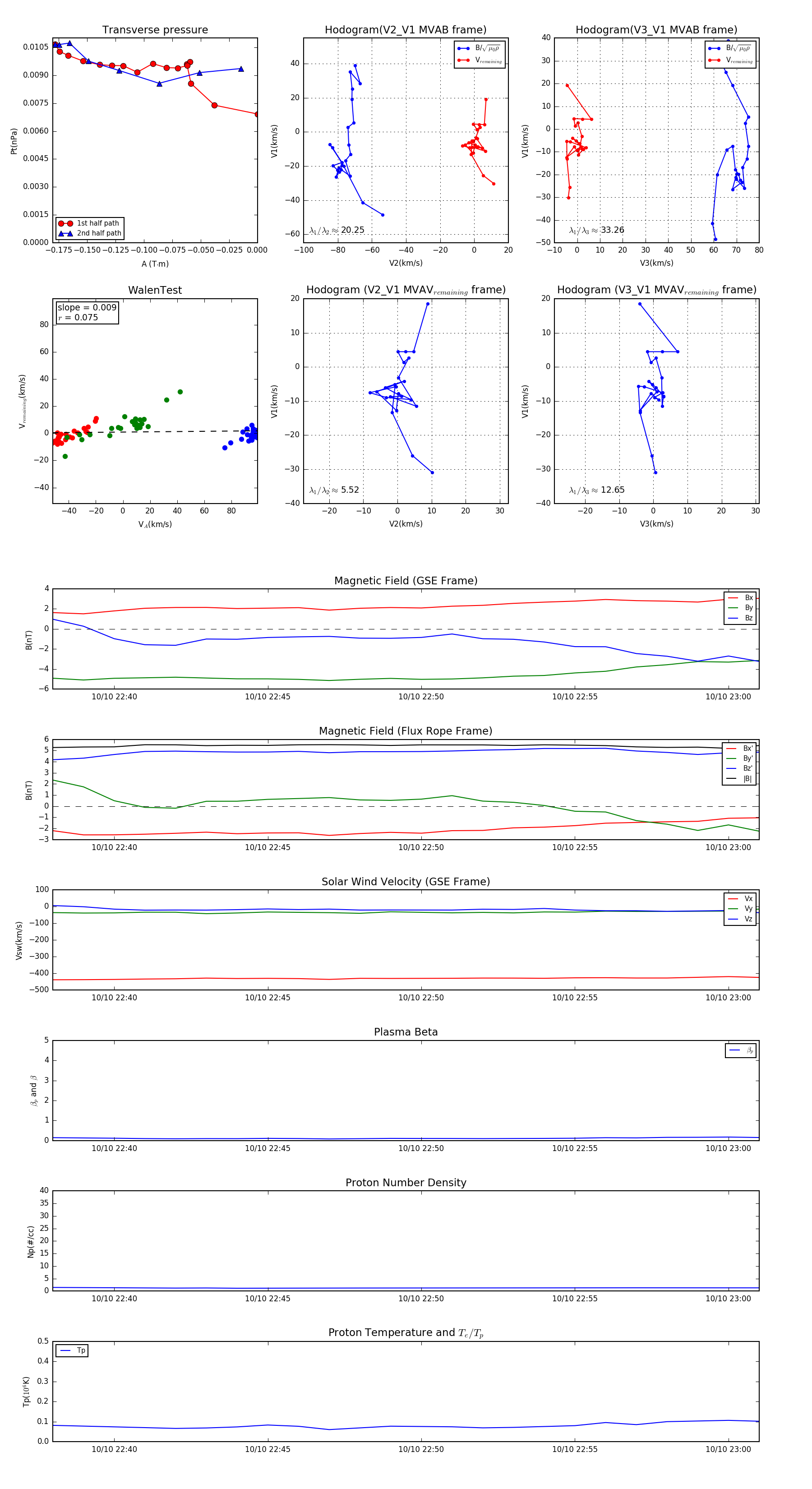
Flux Rope in 2003

Flux Rope Event 2003-10-10 22:38 ~ 2003-10-10 23:01 (24 minutes)


plot