HOME   LIST
‹–   –›

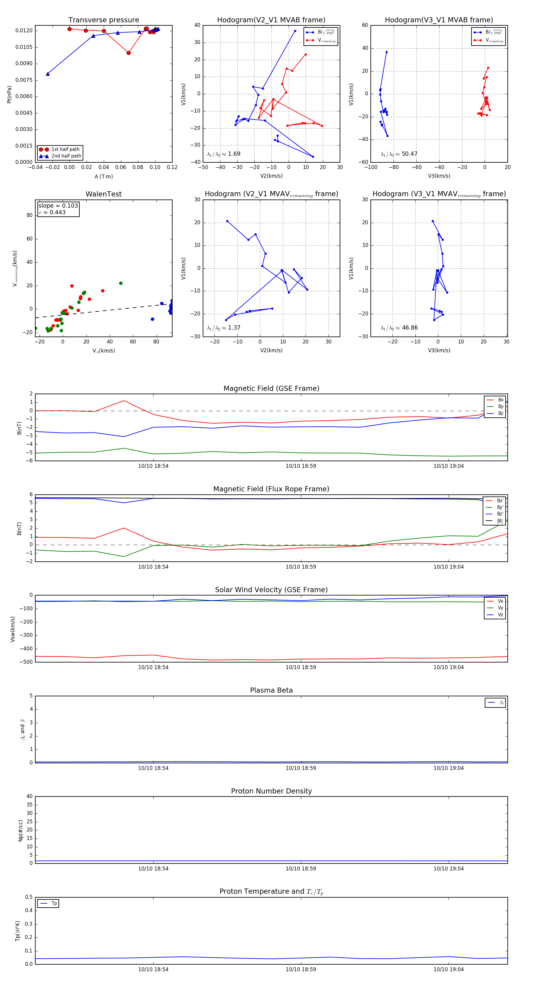
Flux Rope in 2003

Flux Rope Event 2003-10-10 18:50 ~ 2003-10-10 19:06 (17 minutes)


plot