HOME   LIST
‹–   –›

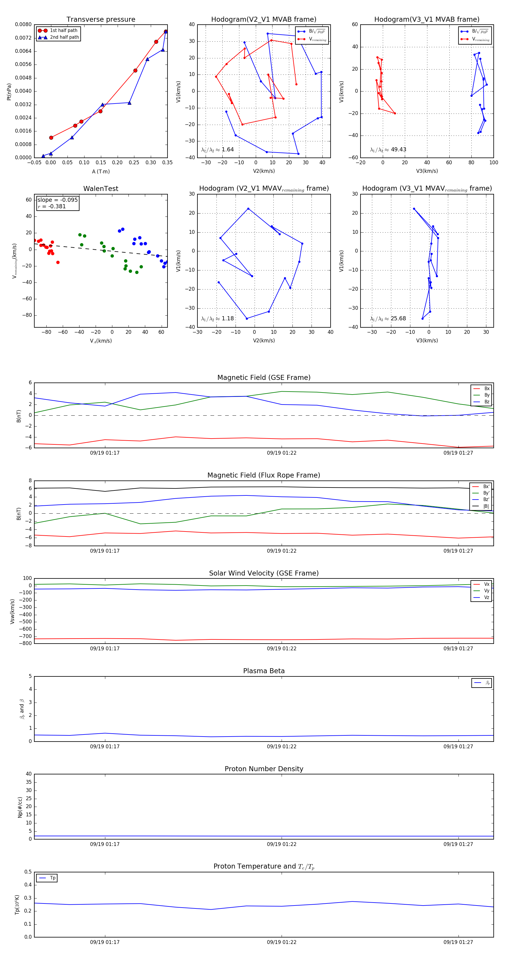
Flux Rope in 2003

Flux Rope Event 2003-09-19 01:15 ~ 2003-09-19 01:28 (14 minutes)


plot