HOME   LIST
‹–   –›

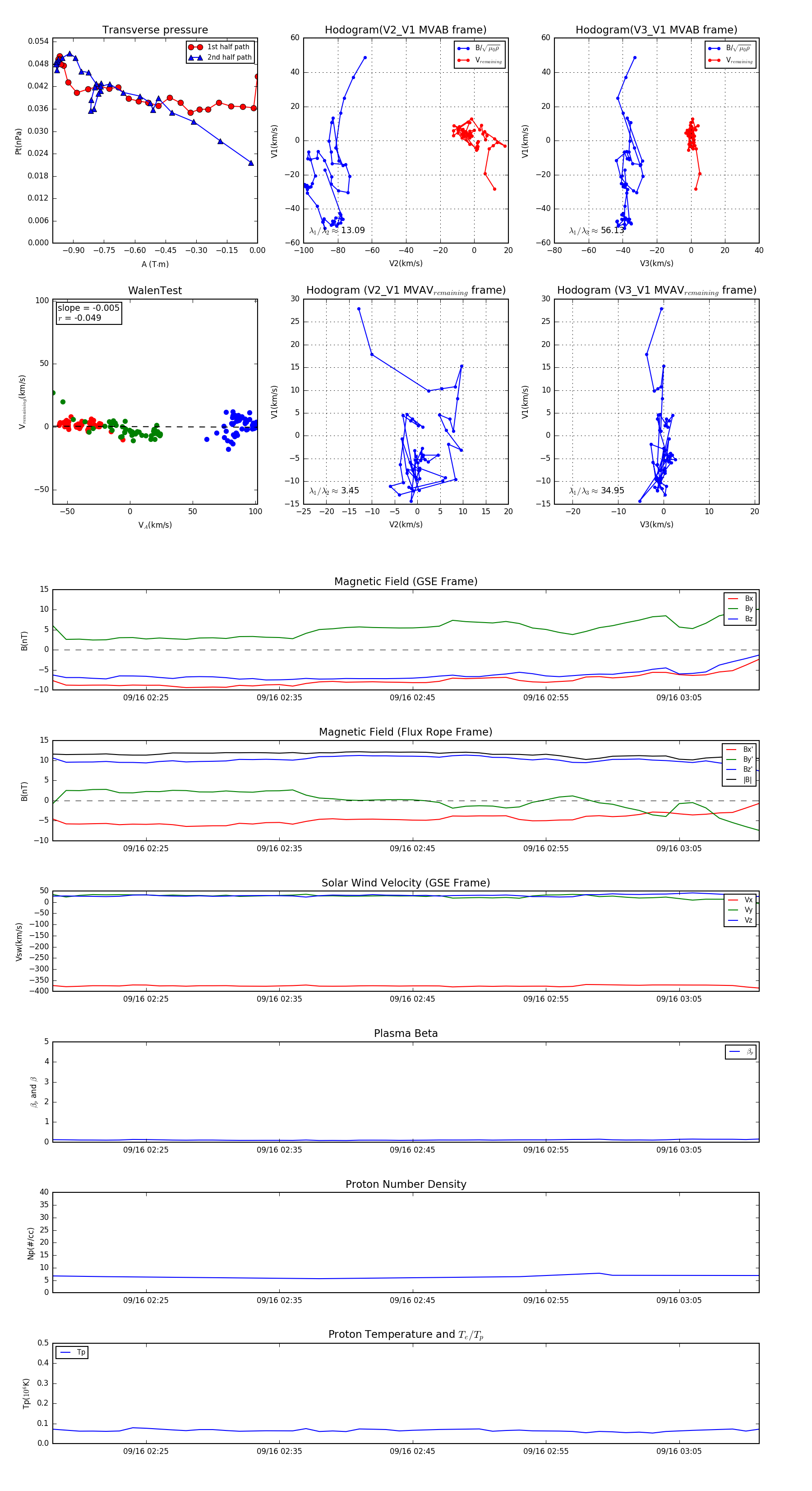
Flux Rope in 2003

Flux Rope Event 2003-09-16 02:18 ~ 2003-09-16 03:11 (54 minutes)


plot