HOME   LIST
‹–   –›

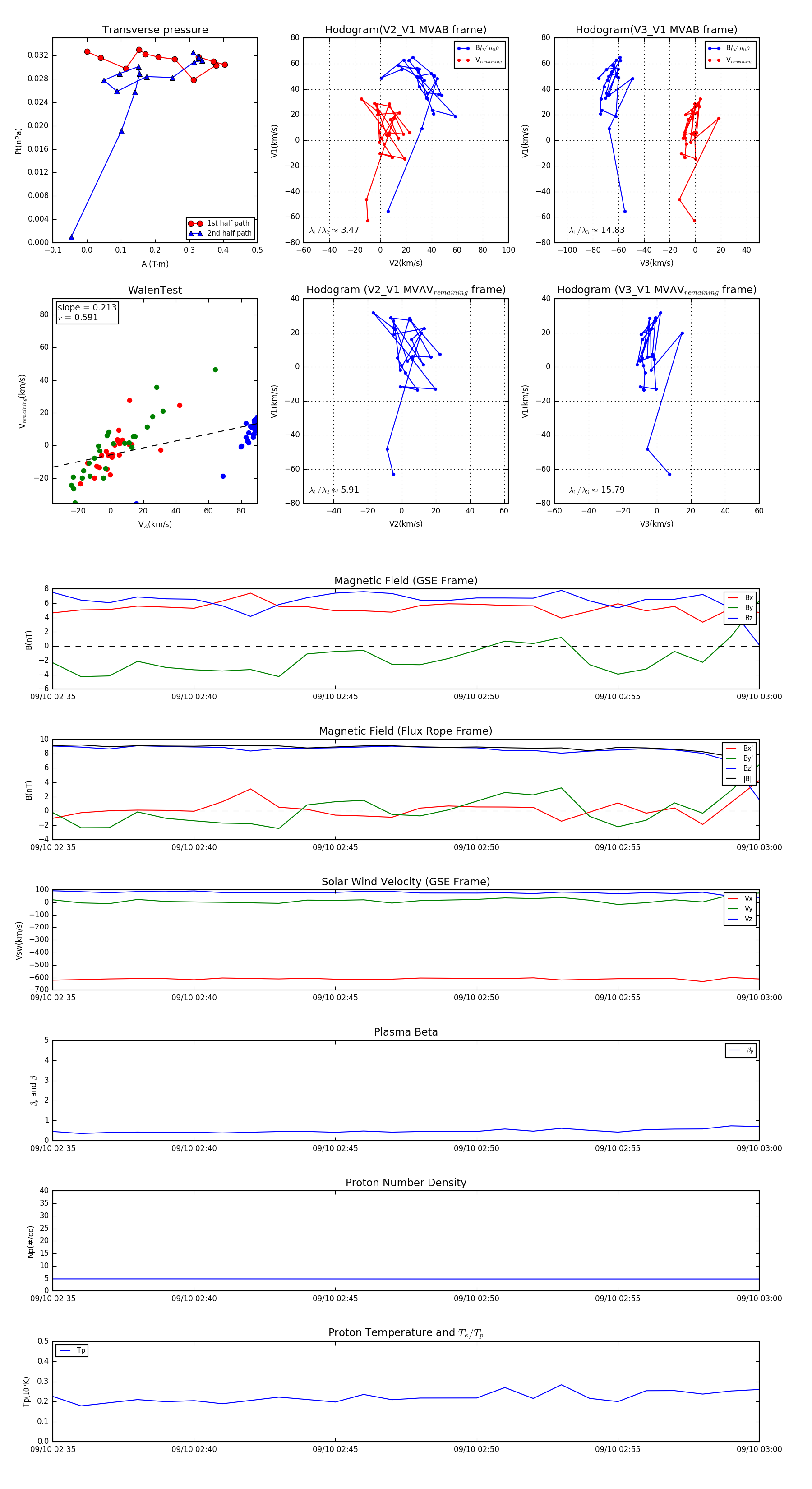
Flux Rope in 2003

Flux Rope Event 2003-09-10 02:35 ~ 2003-09-10 03:00 (26 minutes)


plot