HOME   LIST
‹–   –›

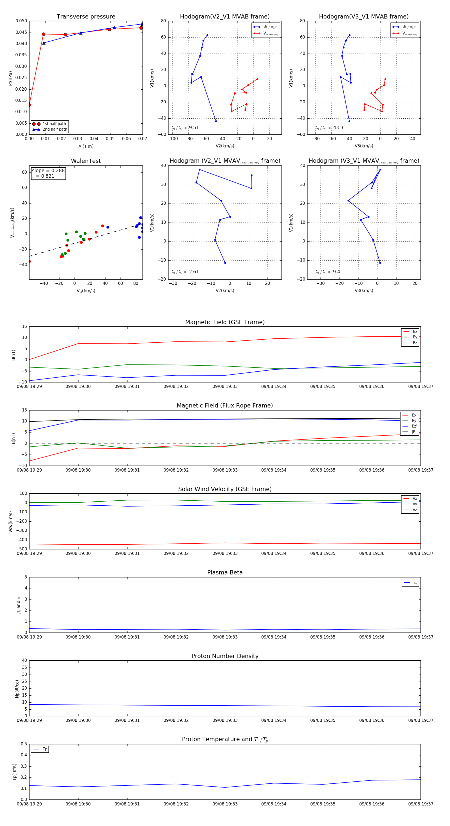
Flux Rope in 2003

Flux Rope Event 2003-09-08 19:29 ~ 2003-09-08 19:37 (9 minutes)


plot