HOME   LIST
‹–   –›

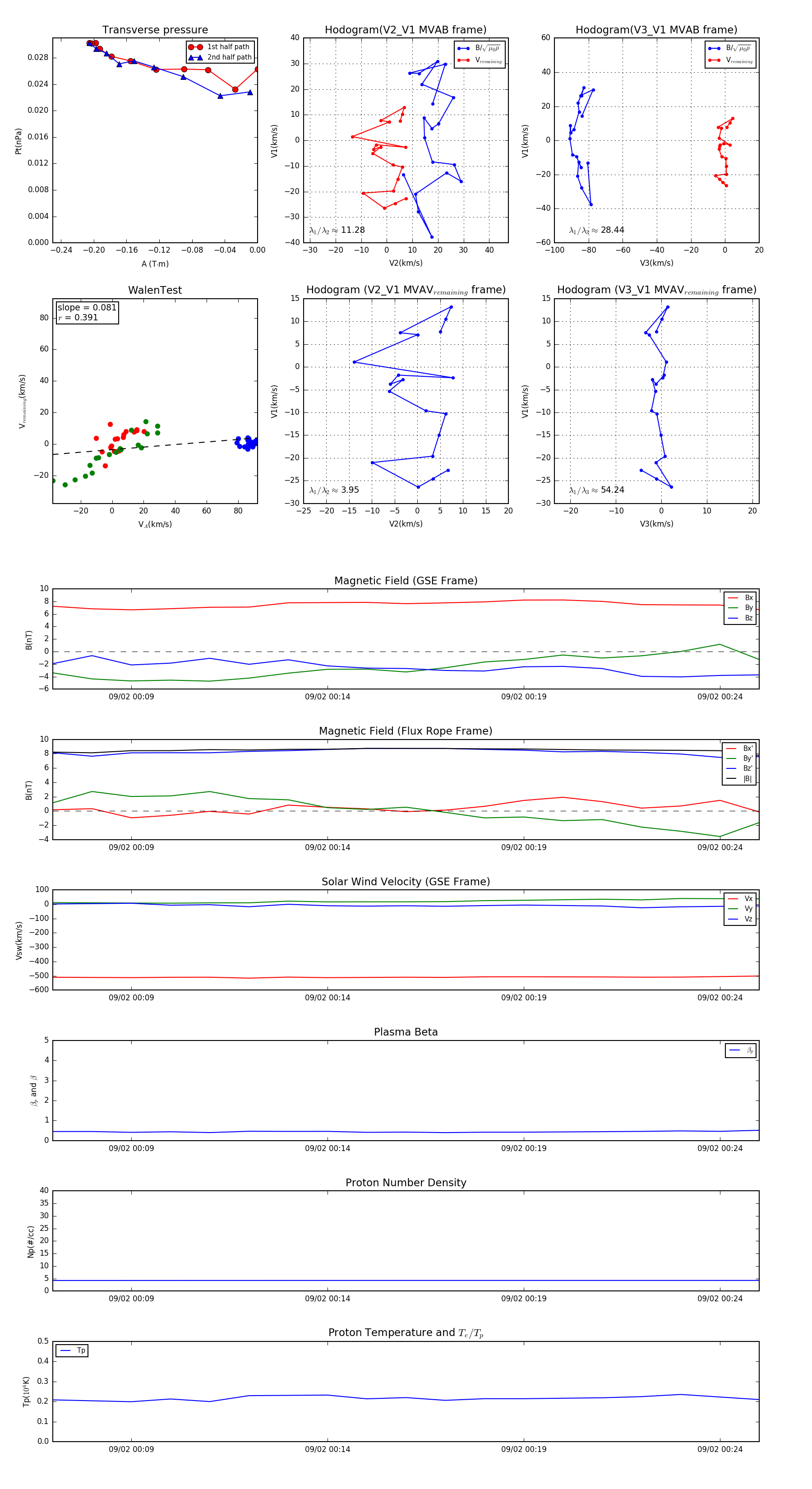
Flux Rope in 2003

Flux Rope Event 2003-09-02 00:07 ~ 2003-09-02 00:25 (19 minutes)


plot