HOME   LIST
‹–   –›

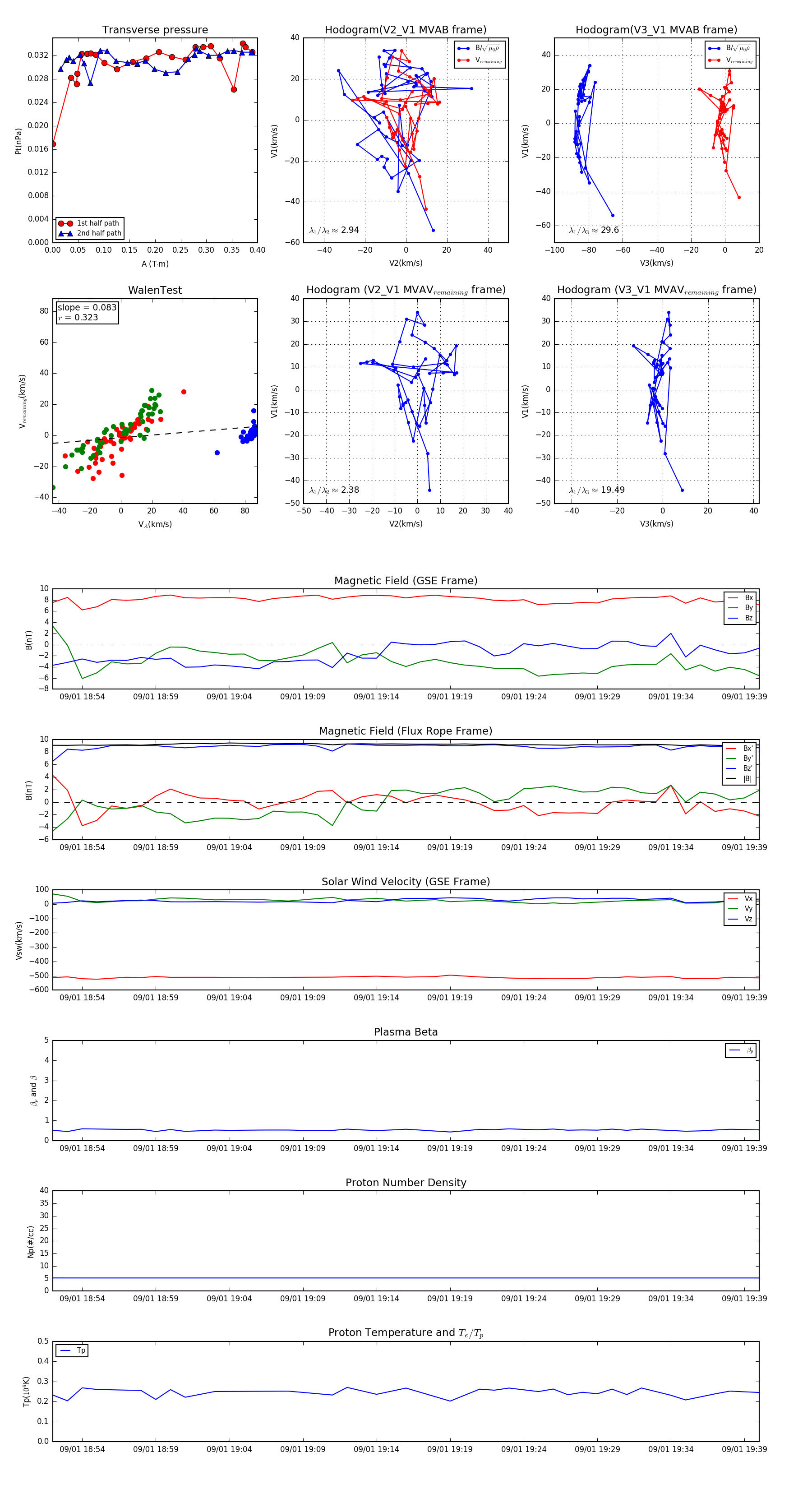
Flux Rope in 2003

Flux Rope Event 2003-09-01 18:52 ~ 2003-09-01 19:40 (49 minutes)


plot