HOME   LIST
‹–   –›

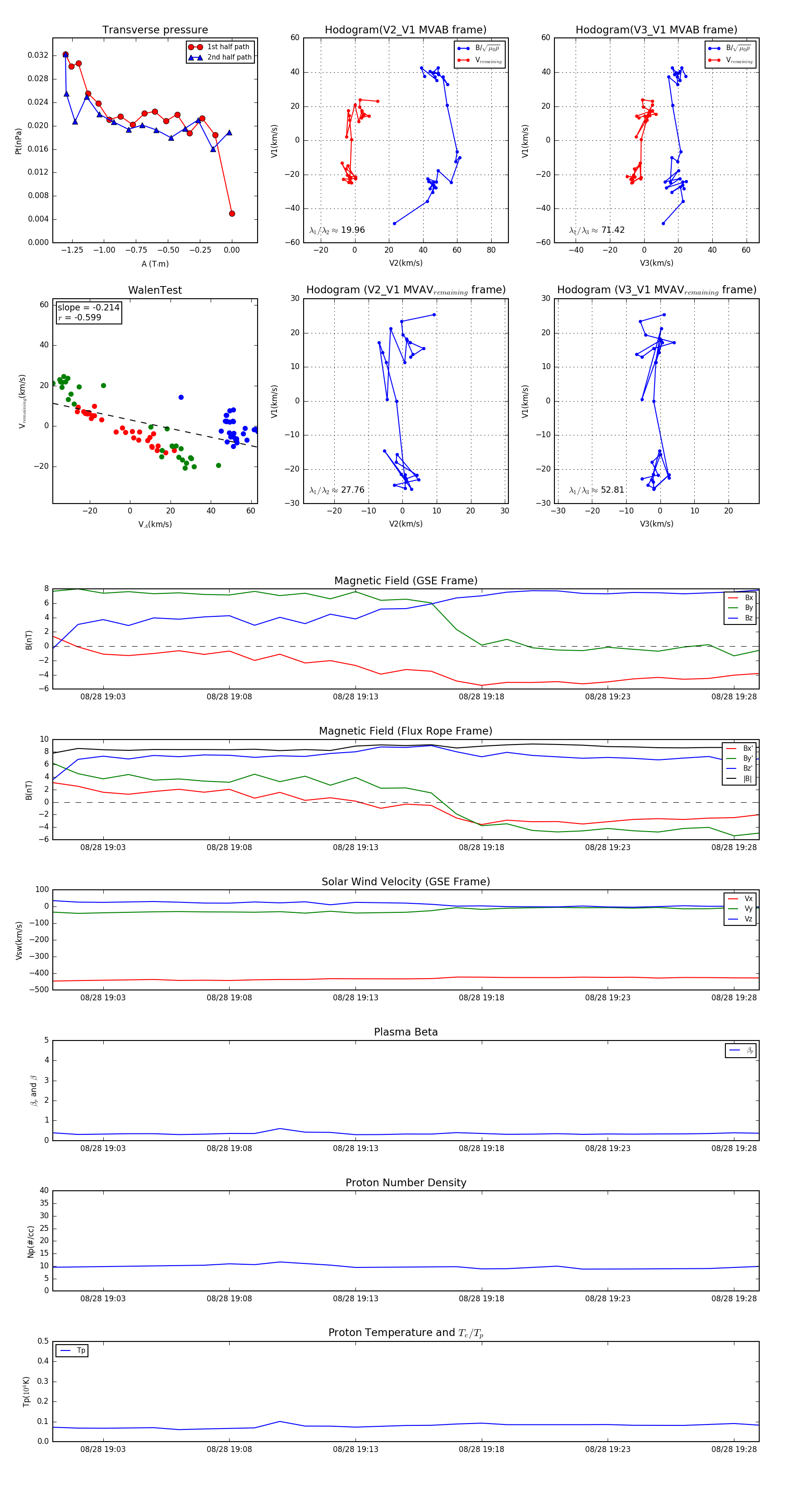
Flux Rope in 2003

Flux Rope Event 2003-08-28 19:01 ~ 2003-08-28 19:29 (29 minutes)


plot