HOME   LIST
‹–   –›

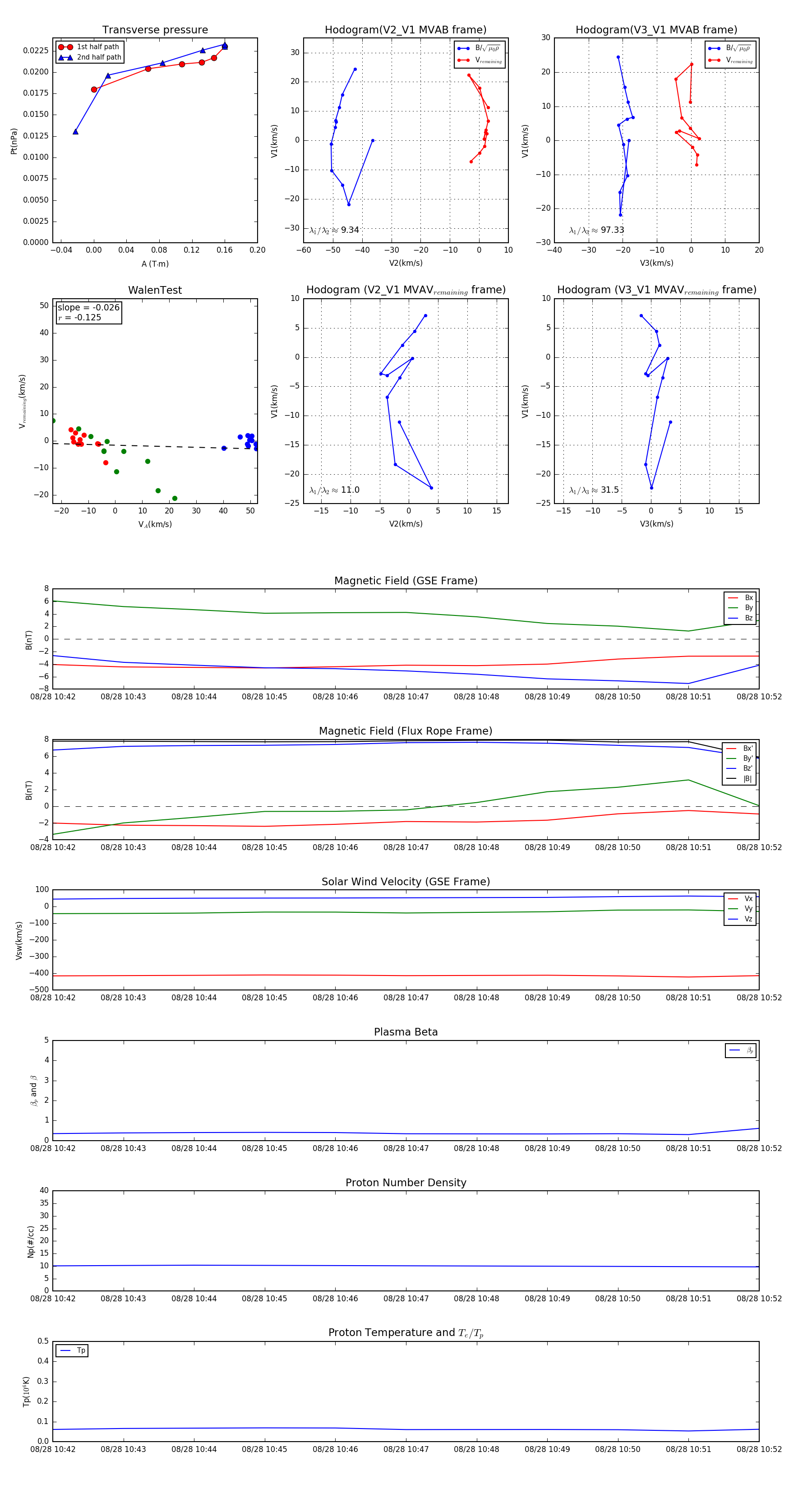
Flux Rope in 2003

Flux Rope Event 2003-08-28 10:42 ~ 2003-08-28 10:52 (11 minutes)


plot