HOME   LIST
‹–   –›

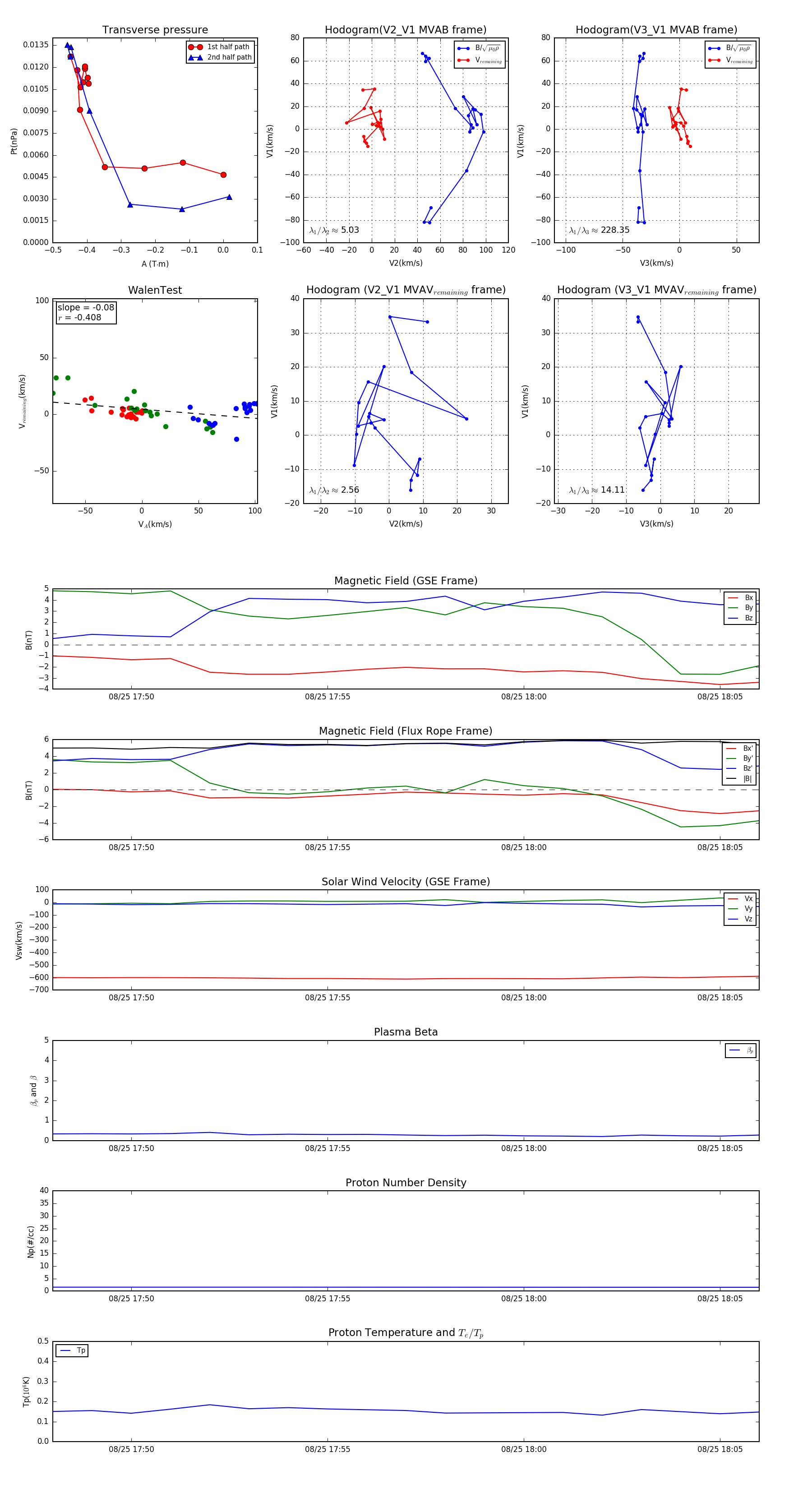
Flux Rope in 2003

Flux Rope Event 2003-08-25 17:48 ~ 2003-08-25 18:06 (19 minutes)


plot