HOME   LIST
‹–   –›

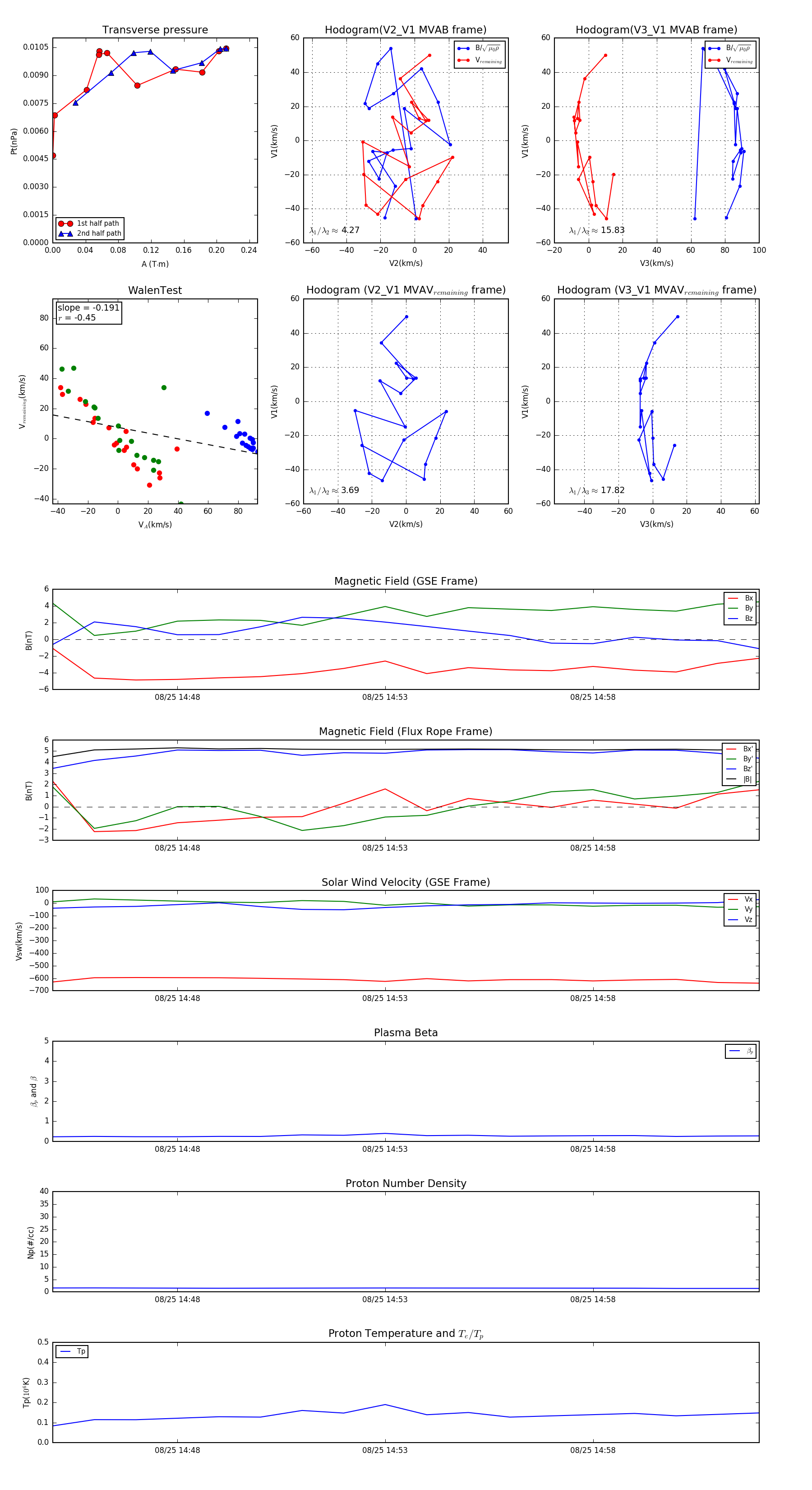
Flux Rope in 2003

Flux Rope Event 2003-08-25 14:45 ~ 2003-08-25 15:02 (18 minutes)


plot