HOME   LIST
‹–   –›

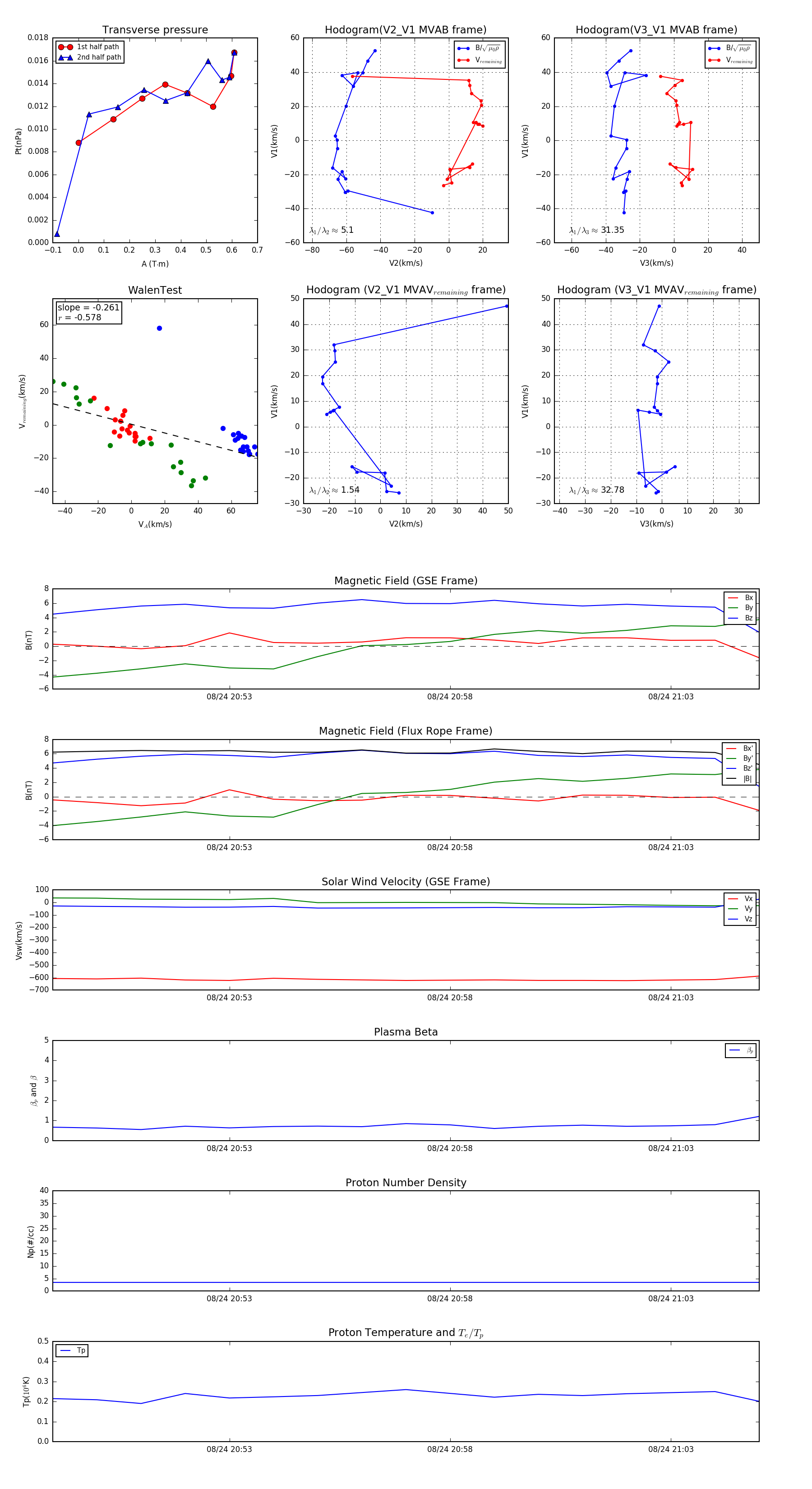
Flux Rope in 2003

Flux Rope Event 2003-08-24 20:49 ~ 2003-08-24 21:05 (17 minutes)


plot