HOME   LIST
‹–   –›

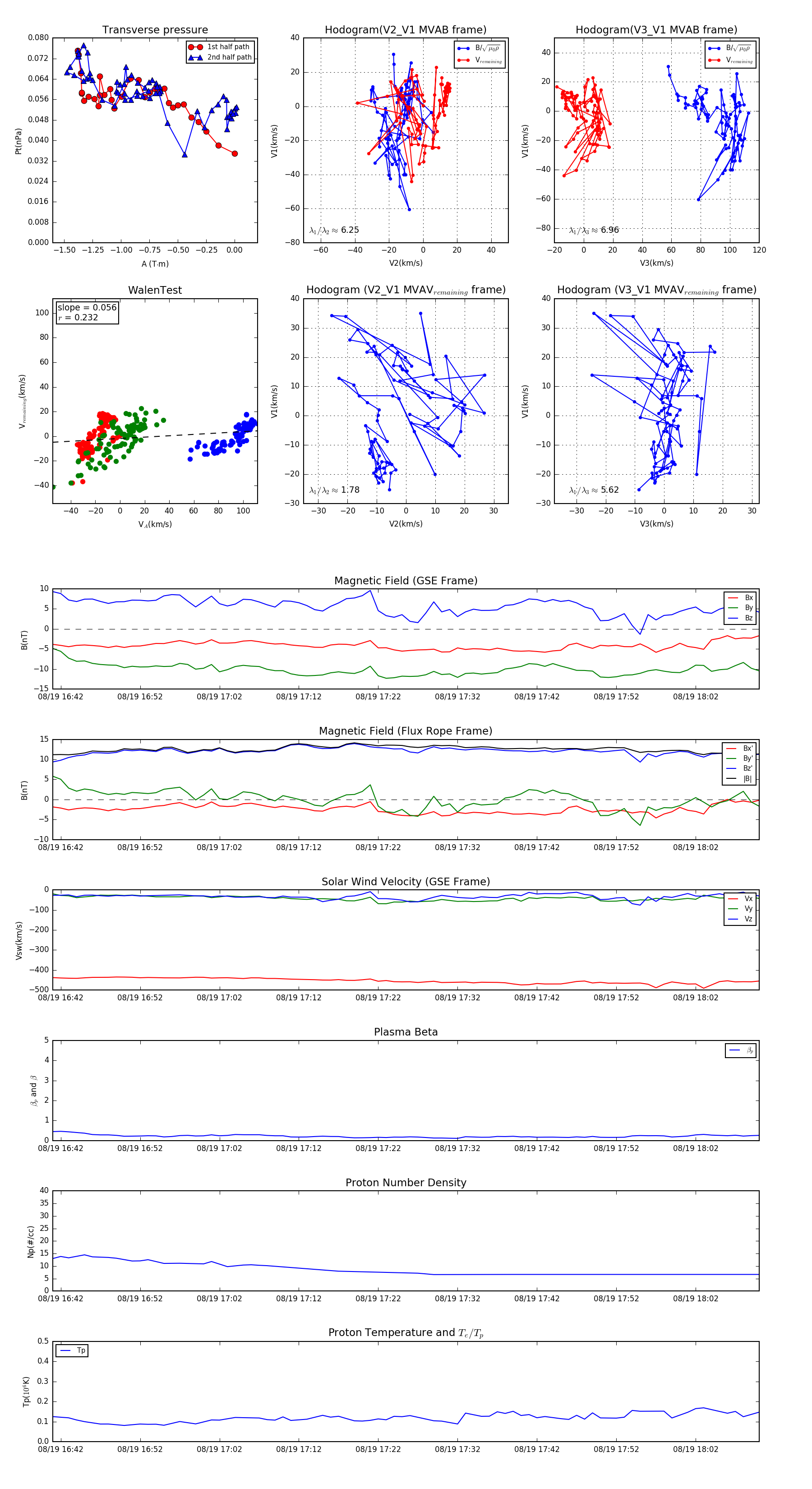
Flux Rope in 2003

Flux Rope Event 2003-08-19 16:41 ~ 2003-08-19 18:10 (90 minutes)


plot