HOME   LIST
‹–   –›

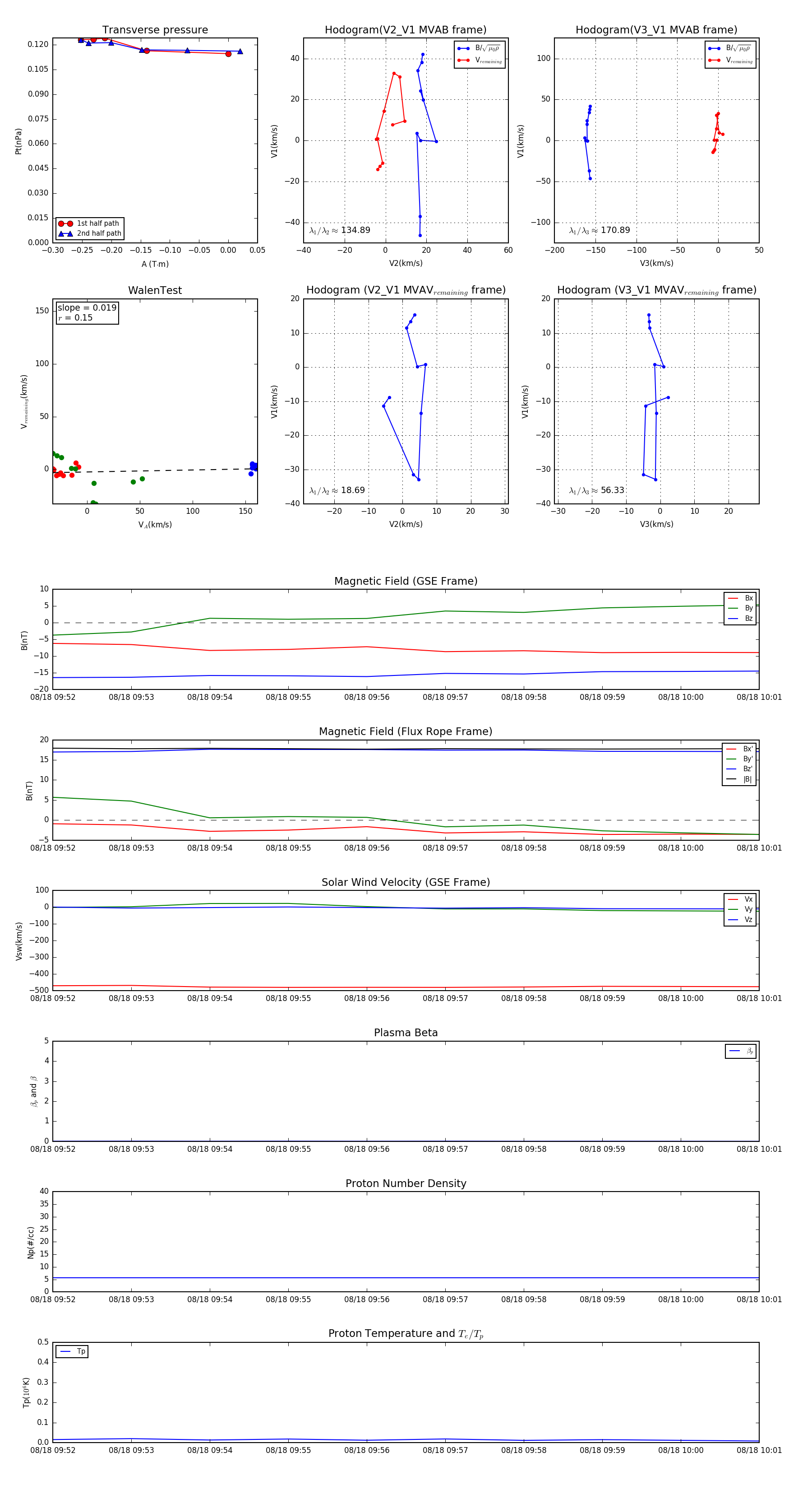
Flux Rope in 2003

Flux Rope Event 2003-08-18 09:52 ~ 2003-08-18 10:01 (10 minutes)


plot