HOME   LIST
‹–   –›

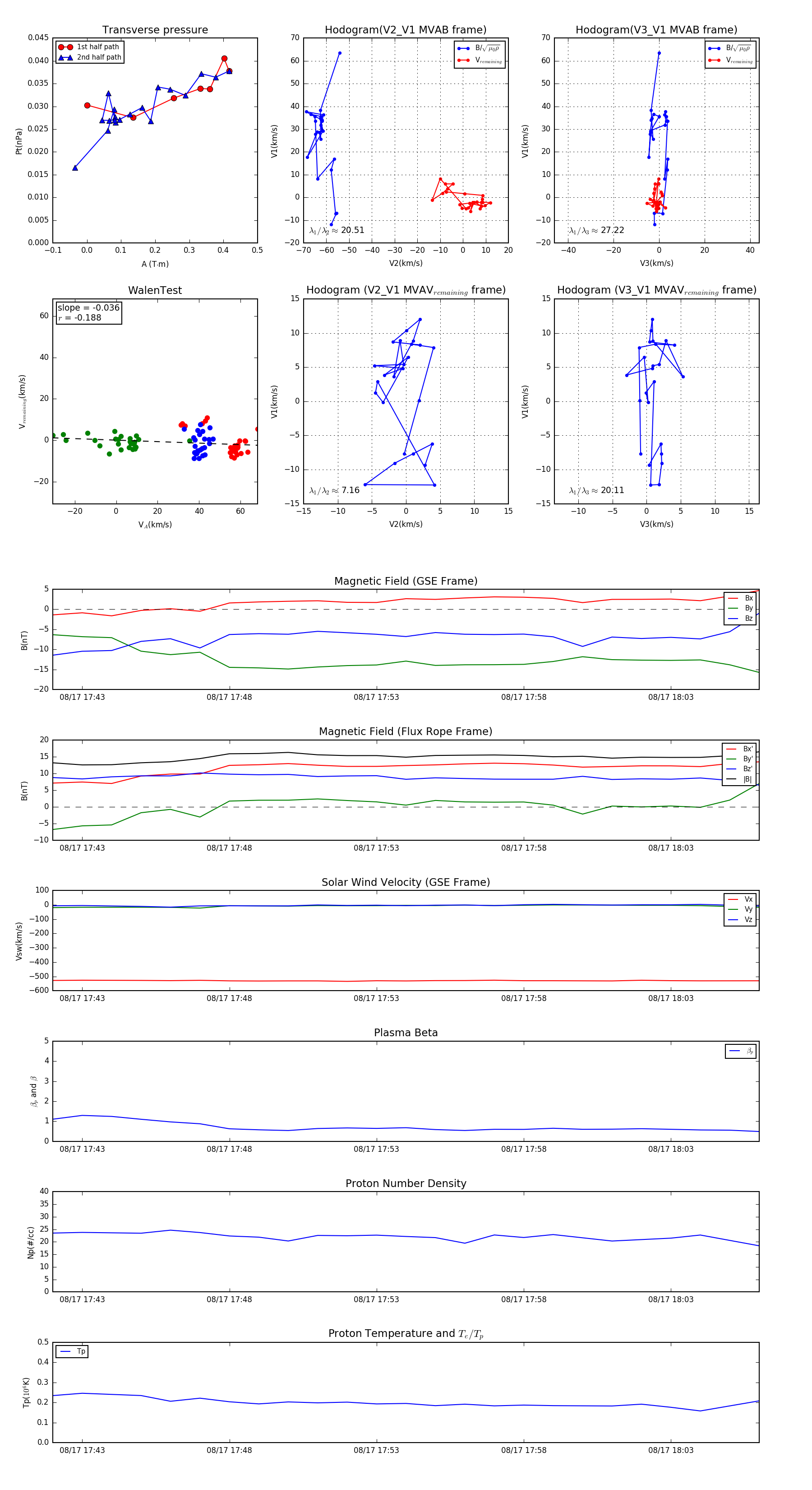
Flux Rope in 2003

Flux Rope Event 2003-08-17 17:42 ~ 2003-08-17 18:06 (25 minutes)


plot