HOME   LIST
‹–   –›

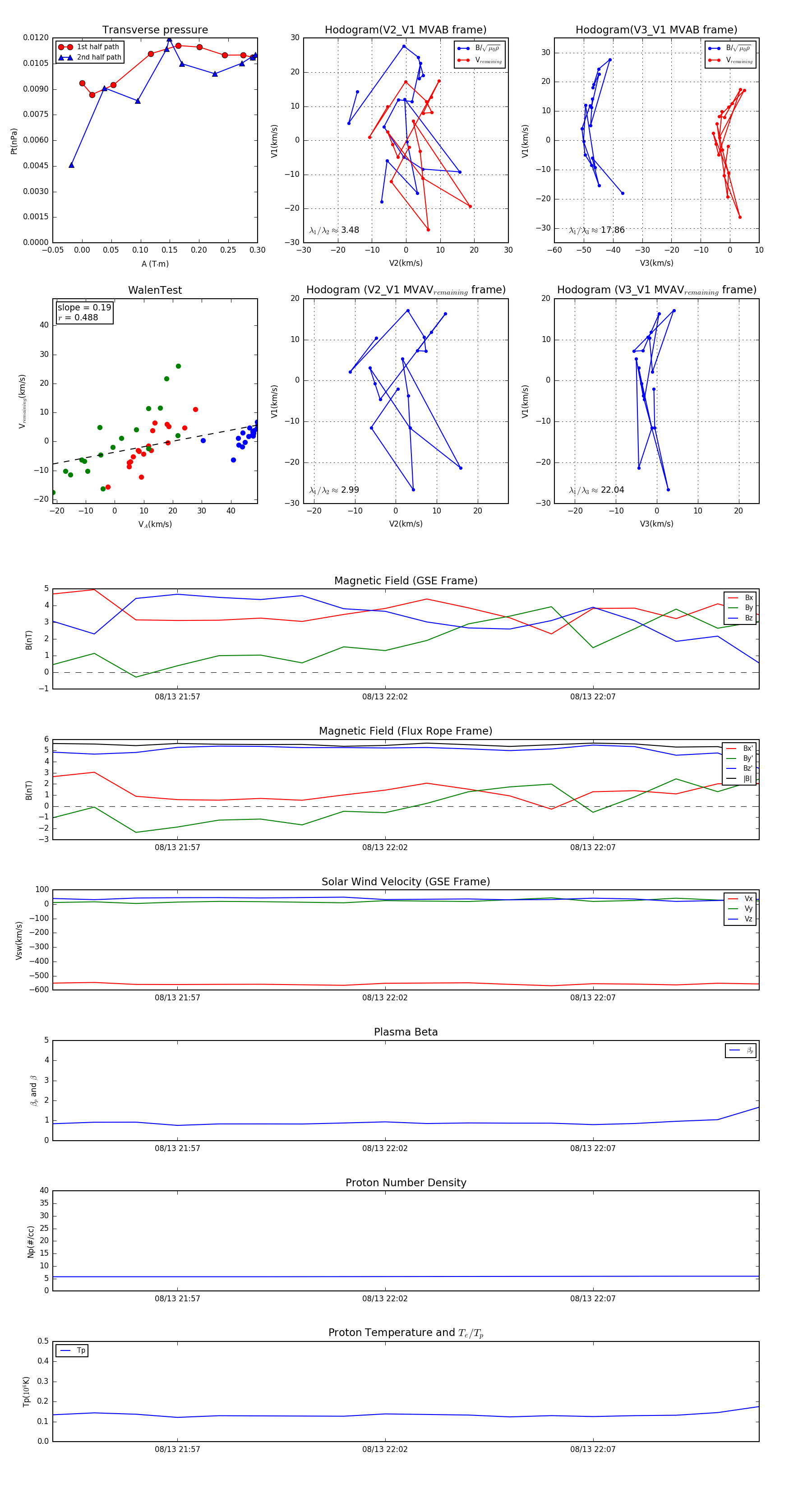
Flux Rope in 2003

Flux Rope Event 2003-08-13 21:54 ~ 2003-08-13 22:11 (18 minutes)


plot