HOME   LIST
‹–   –›

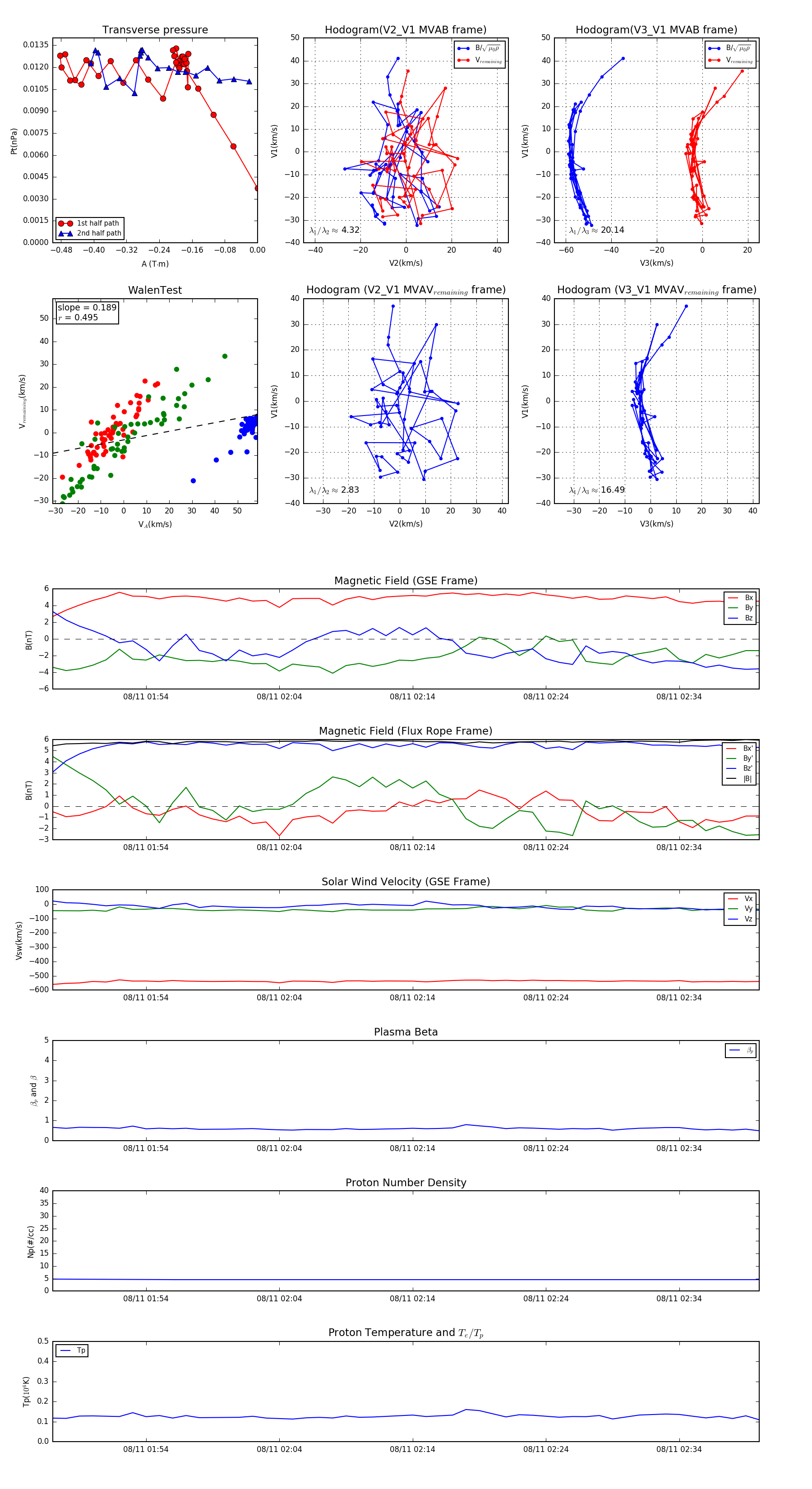
Flux Rope in 2003

Flux Rope Event 2003-08-11 01:47 ~ 2003-08-11 02:40 (54 minutes)


plot