HOME   LIST
‹–   –›

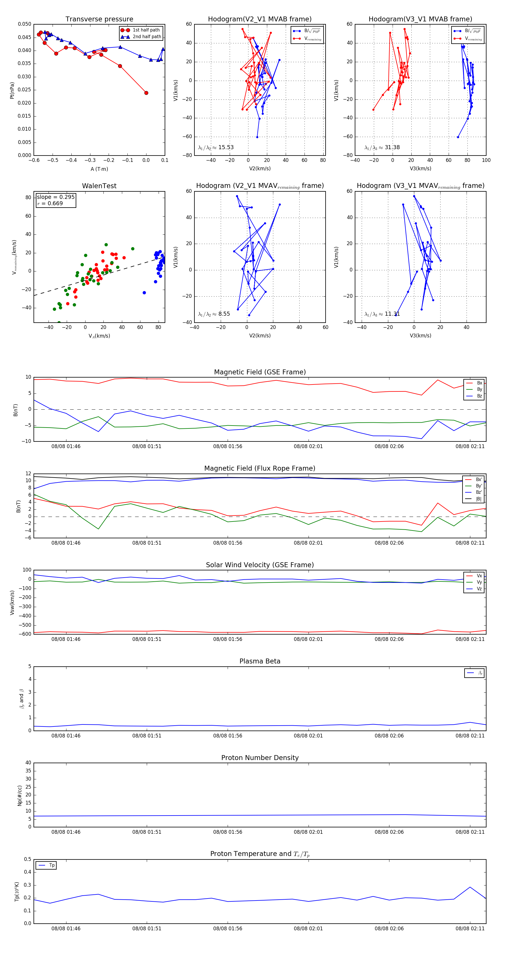
Flux Rope in 2003

Flux Rope Event 2003-08-08 01:44 ~ 2003-08-08 02:12 (29 minutes)


plot