HOME   LIST
‹–   –›

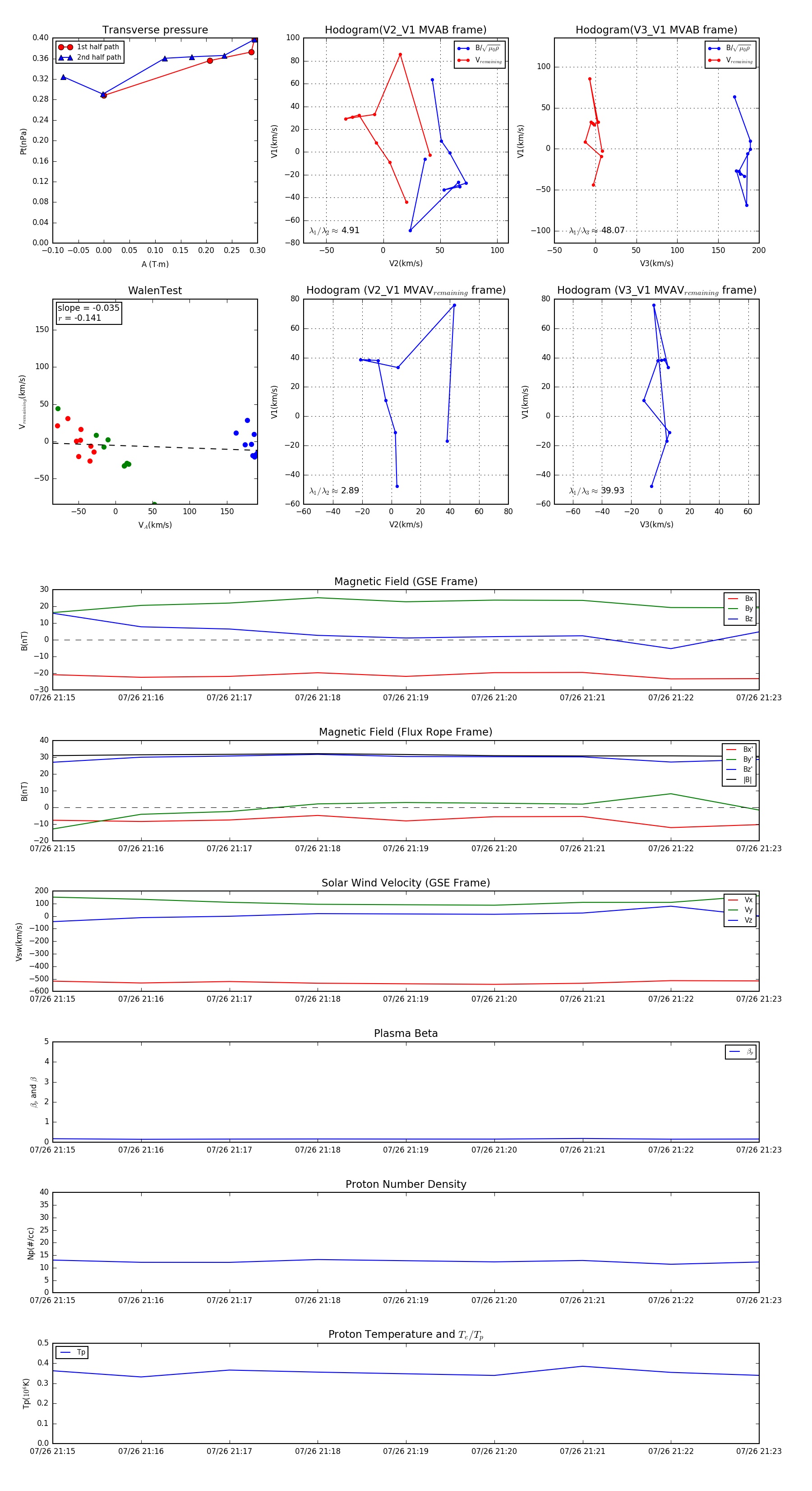
Flux Rope in 2003

Flux Rope Event 2003-07-26 21:15 ~ 2003-07-26 21:23 (9 minutes)


plot