HOME   LIST
‹–   –›

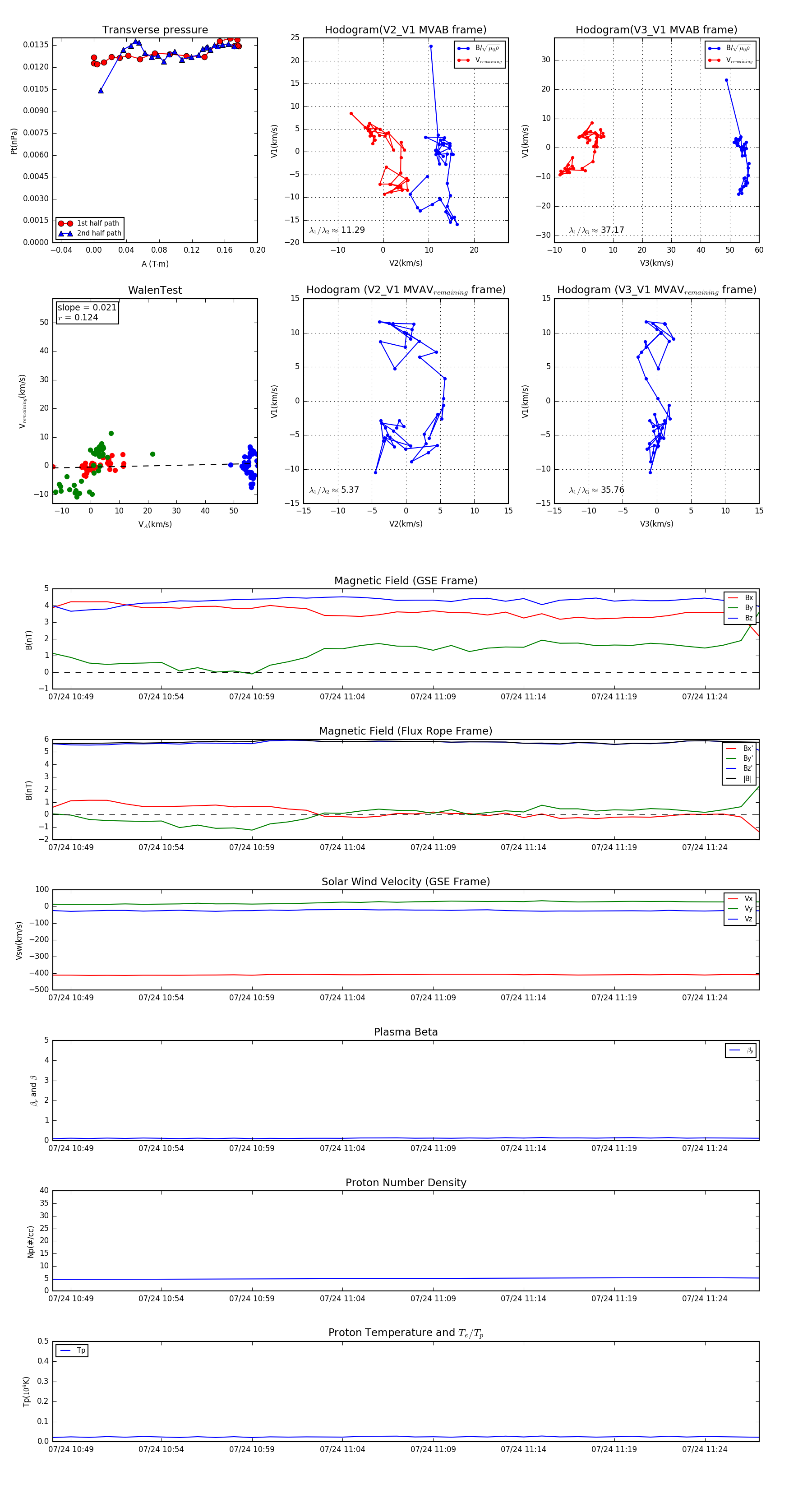
Flux Rope in 2003

Flux Rope Event 2003-07-24 10:48 ~ 2003-07-24 11:27 (40 minutes)


plot