HOME   LIST
‹–   –›

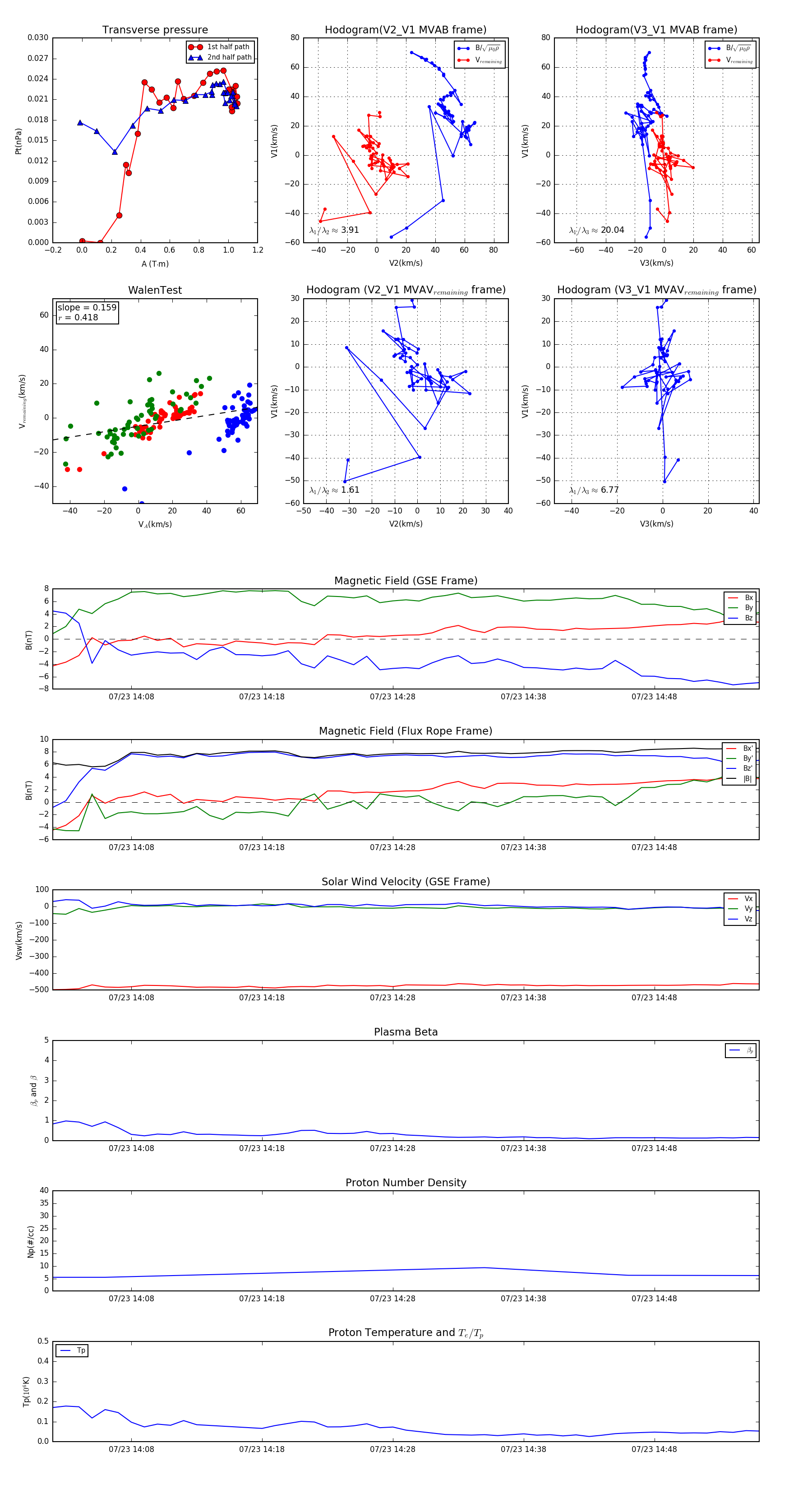
Flux Rope in 2003

Flux Rope Event 2003-07-23 14:02 ~ 2003-07-23 14:56 (55 minutes)


plot