HOME   LIST
‹–   –›

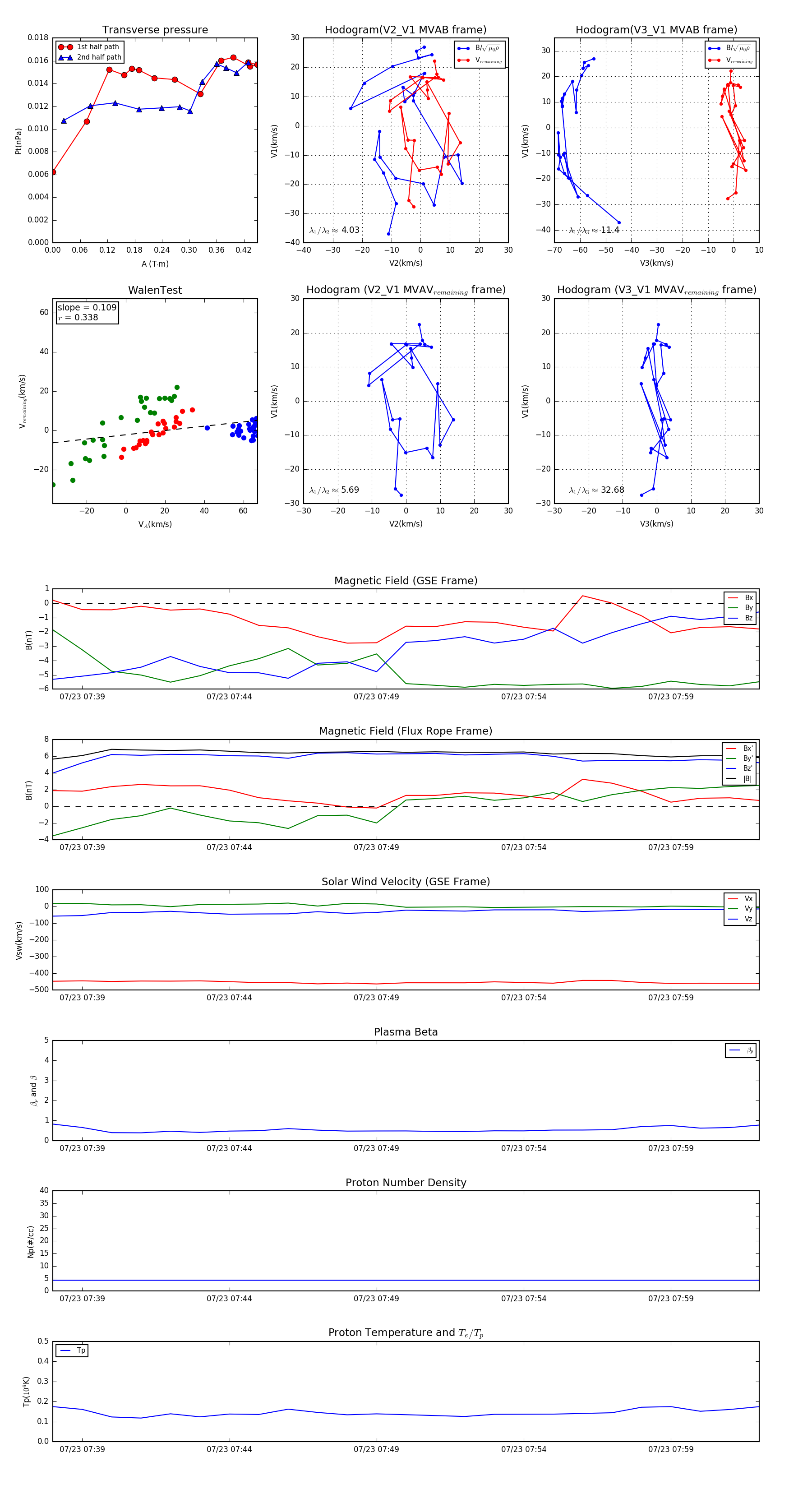
Flux Rope in 2003

Flux Rope Event 2003-07-23 07:38 ~ 2003-07-23 08:02 (25 minutes)


plot