HOME   LIST
‹–   –›

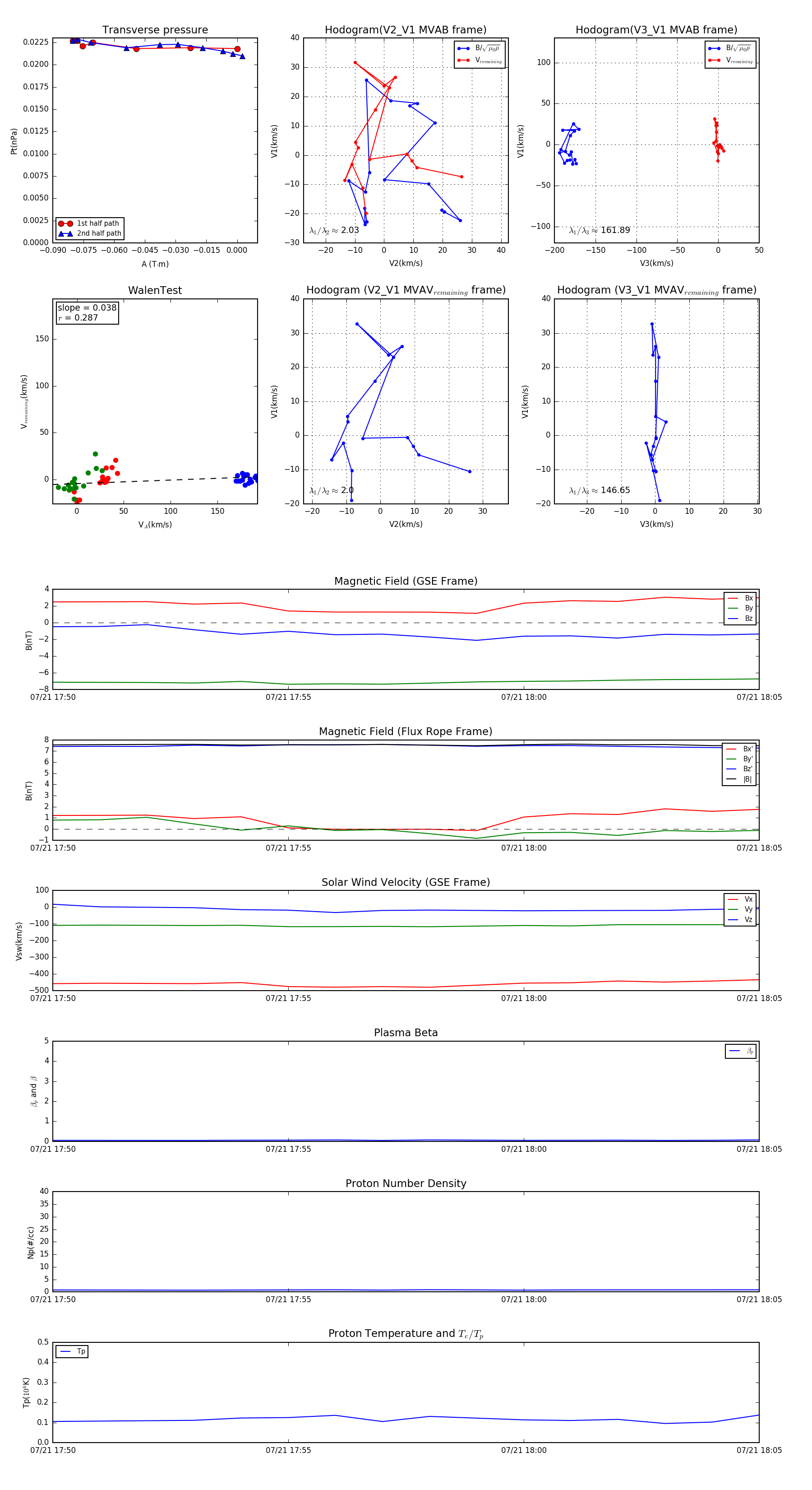
Flux Rope in 2003

Flux Rope Event 2003-07-21 17:50 ~ 2003-07-21 18:05 (16 minutes)


plot