HOME   LIST
‹–   –›

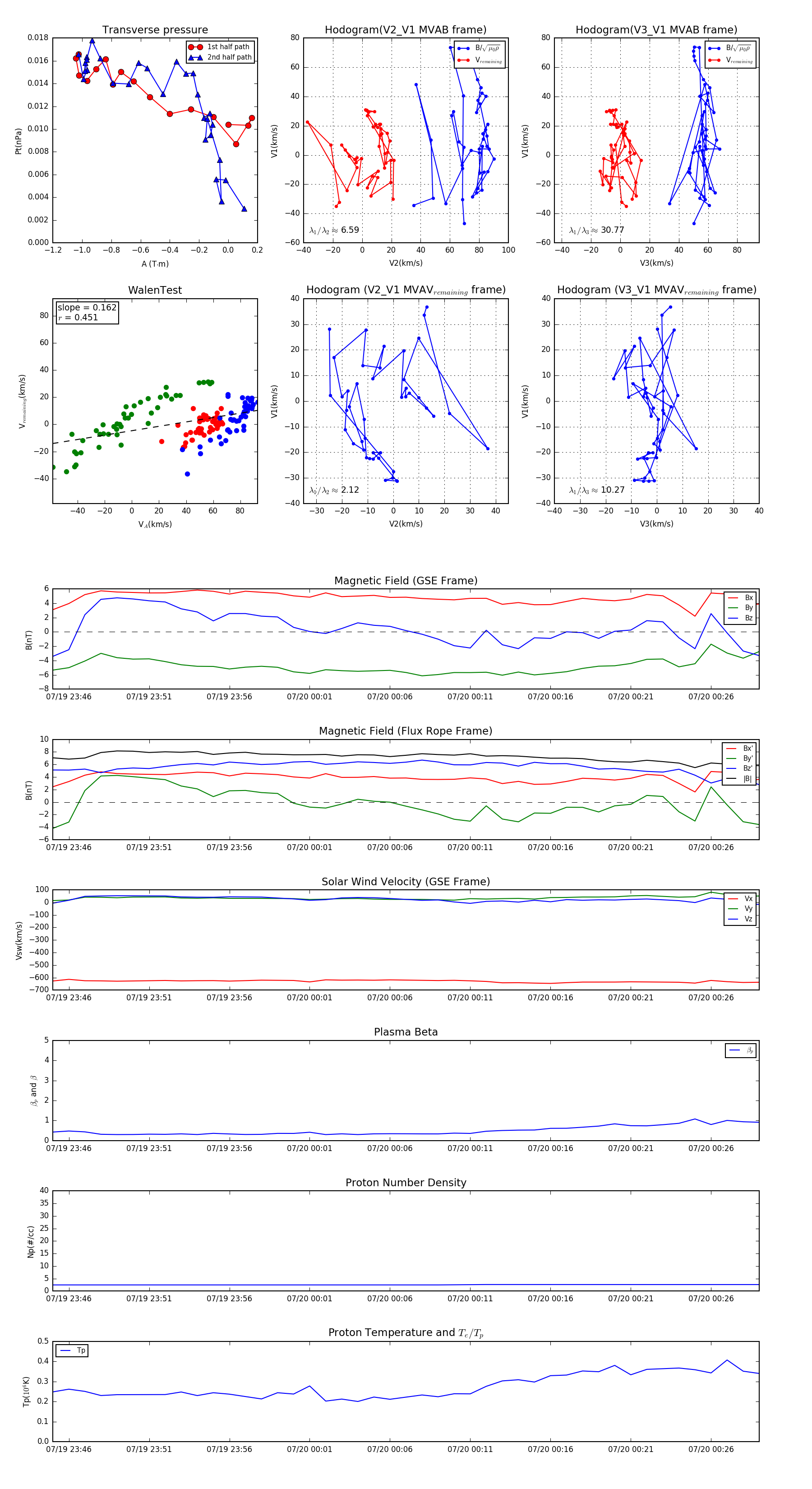
Flux Rope in 2003

Flux Rope Event 2003-07-19 23:45 ~ 2003-07-20 00:29 (45 minutes)


plot