HOME   LIST
‹–   –›

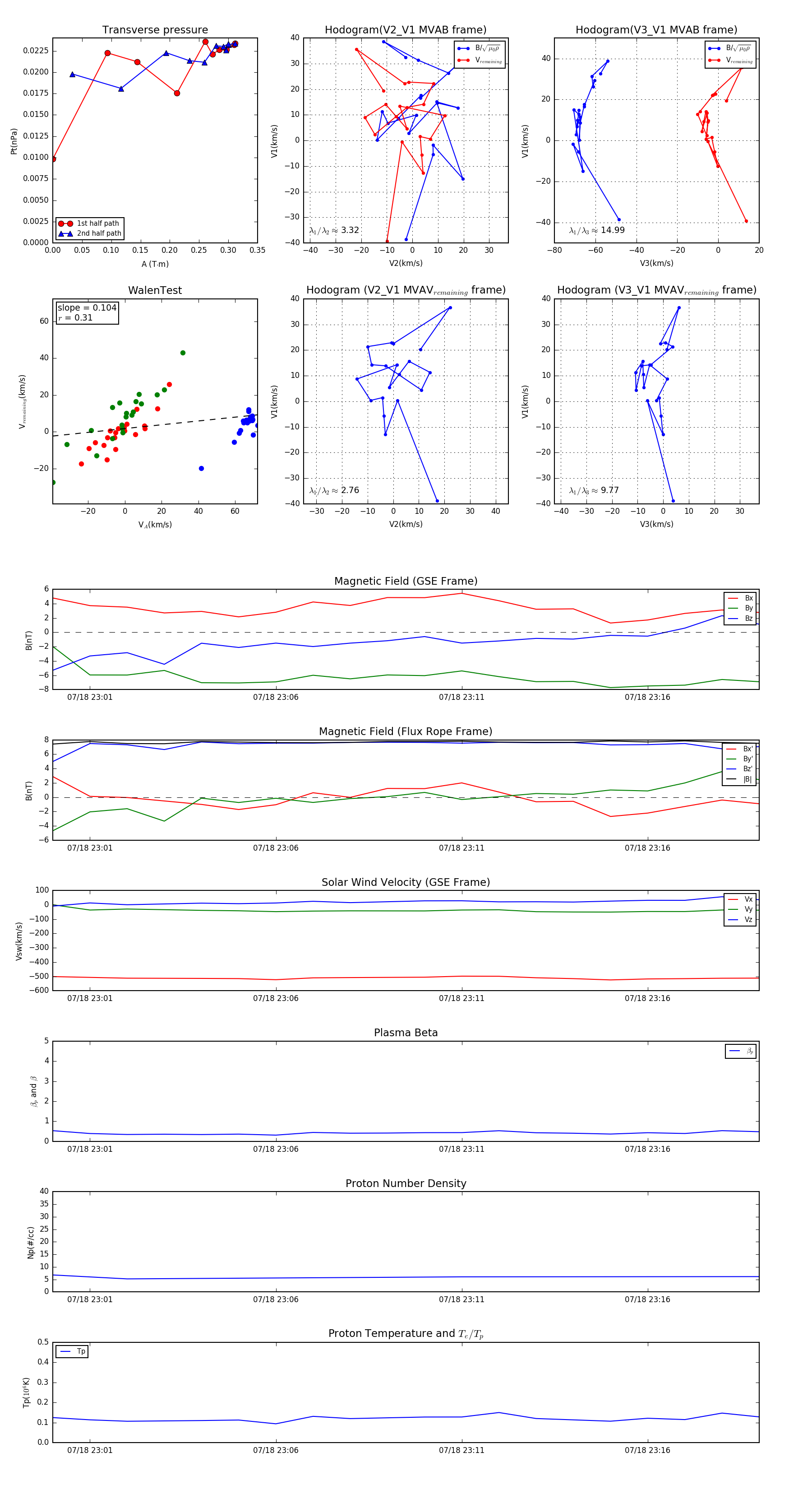
Flux Rope in 2003

Flux Rope Event 2003-07-18 23:00 ~ 2003-07-18 23:19 (20 minutes)


plot