HOME   LIST
‹–   –›

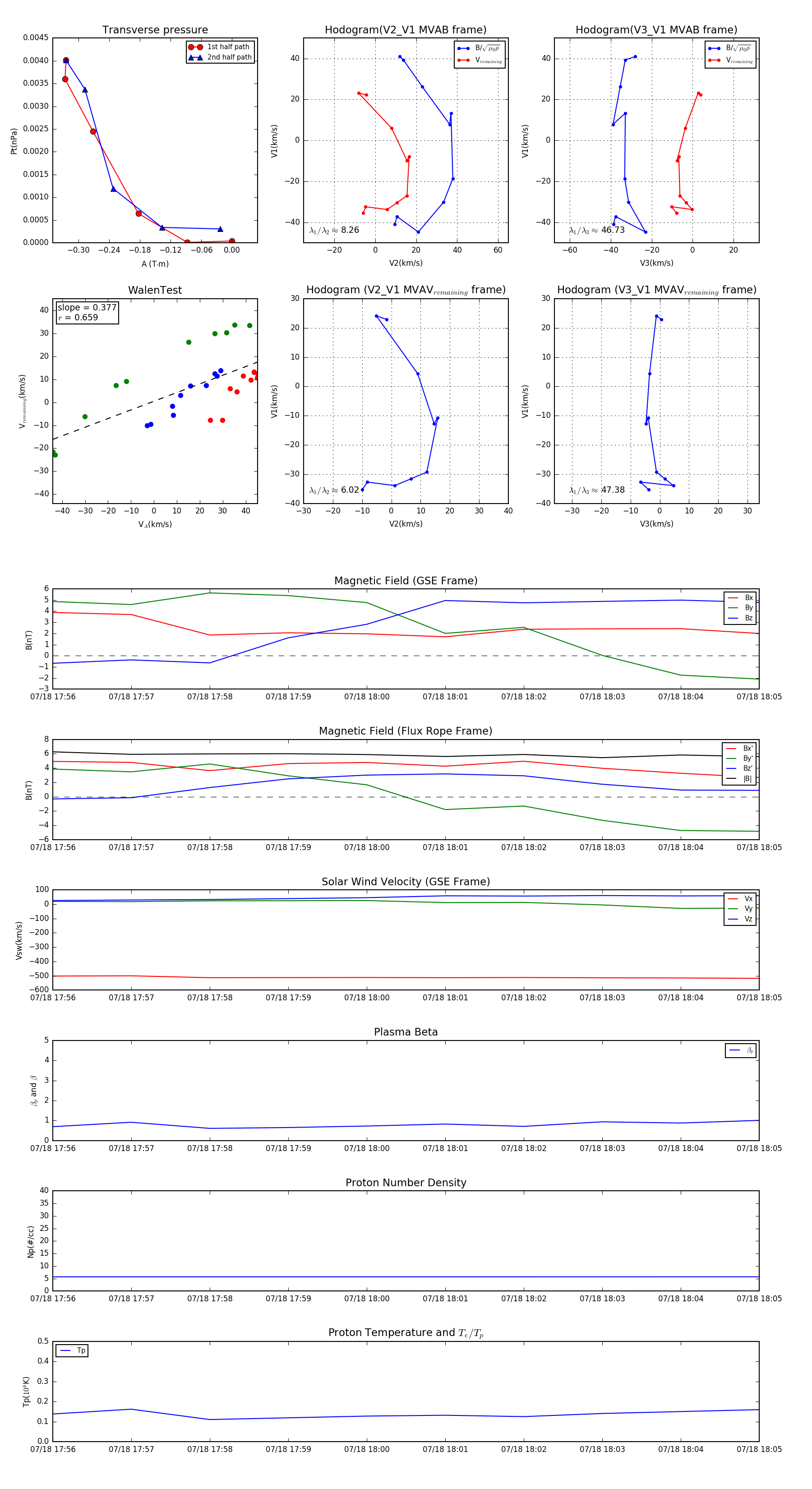
Flux Rope in 2003

Flux Rope Event 2003-07-18 17:56 ~ 2003-07-18 18:05 (10 minutes)


plot