HOME   LIST
‹–   –›

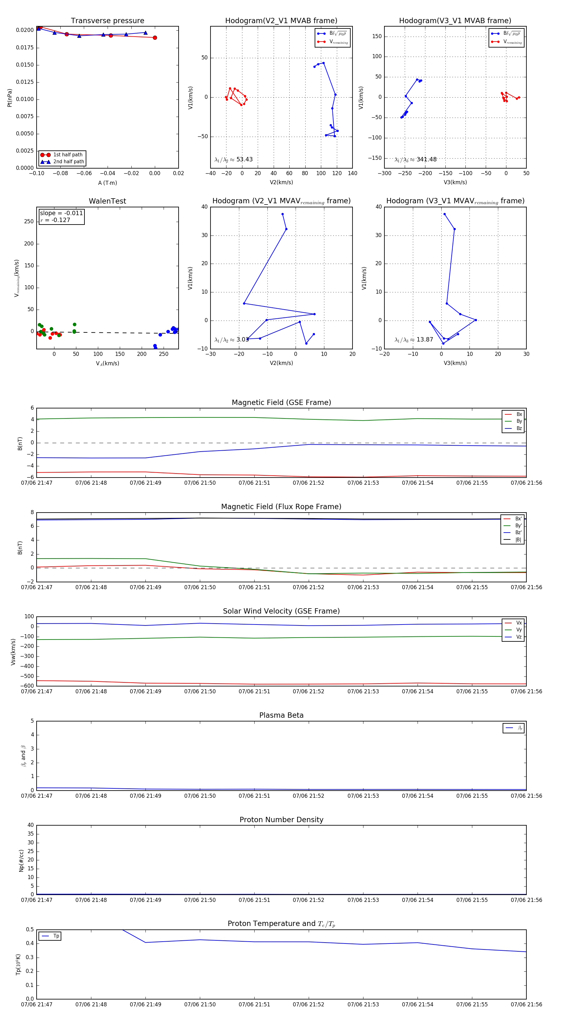
Flux Rope in 2003

Flux Rope Event 2003-07-06 21:47 ~ 2003-07-06 21:56 (10 minutes)


plot