HOME   LIST
‹–   –›

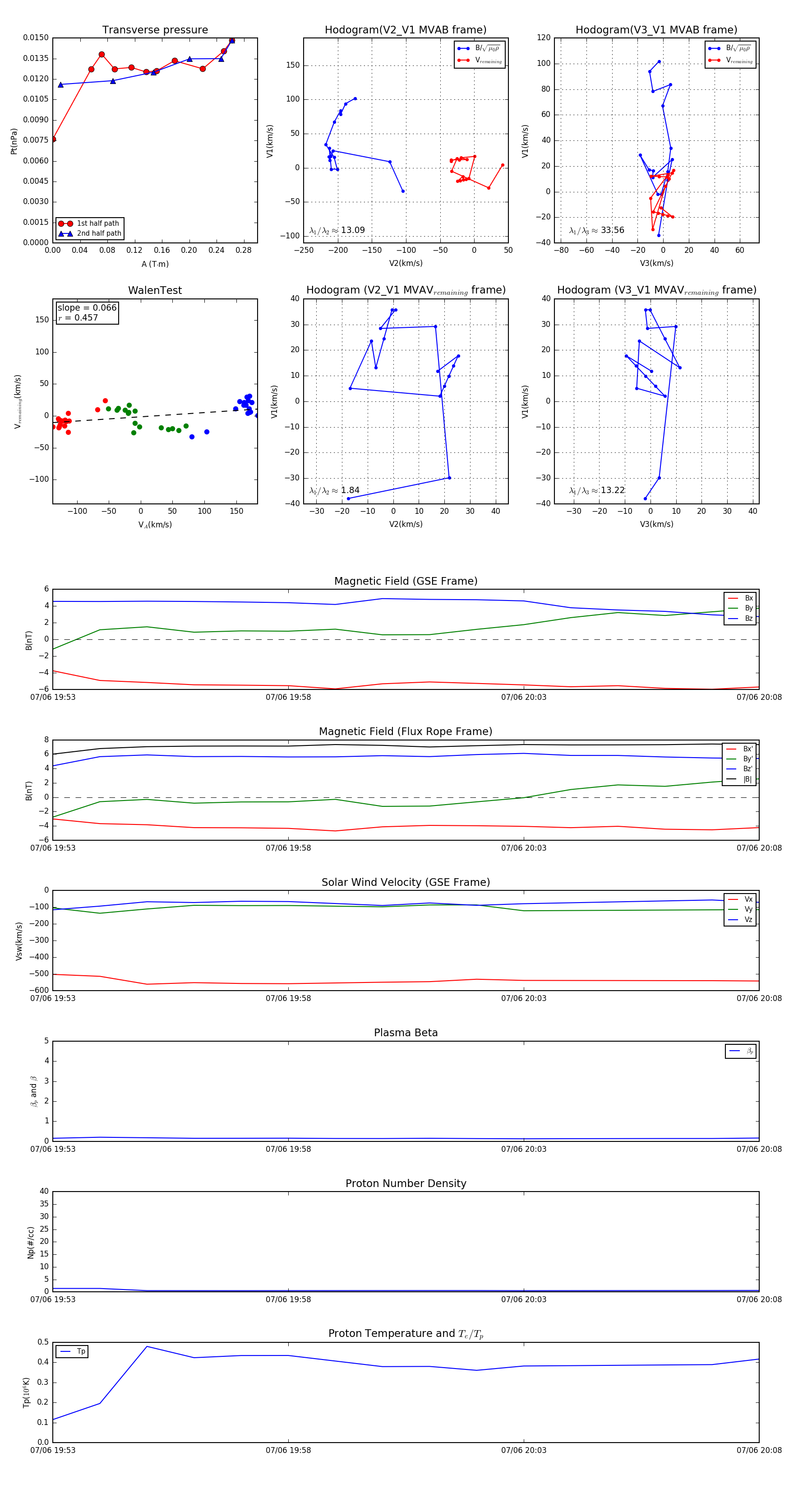
Flux Rope in 2003

Flux Rope Event 2003-07-06 19:53 ~ 2003-07-06 20:08 (16 minutes)


plot