HOME   LIST
‹–   –›

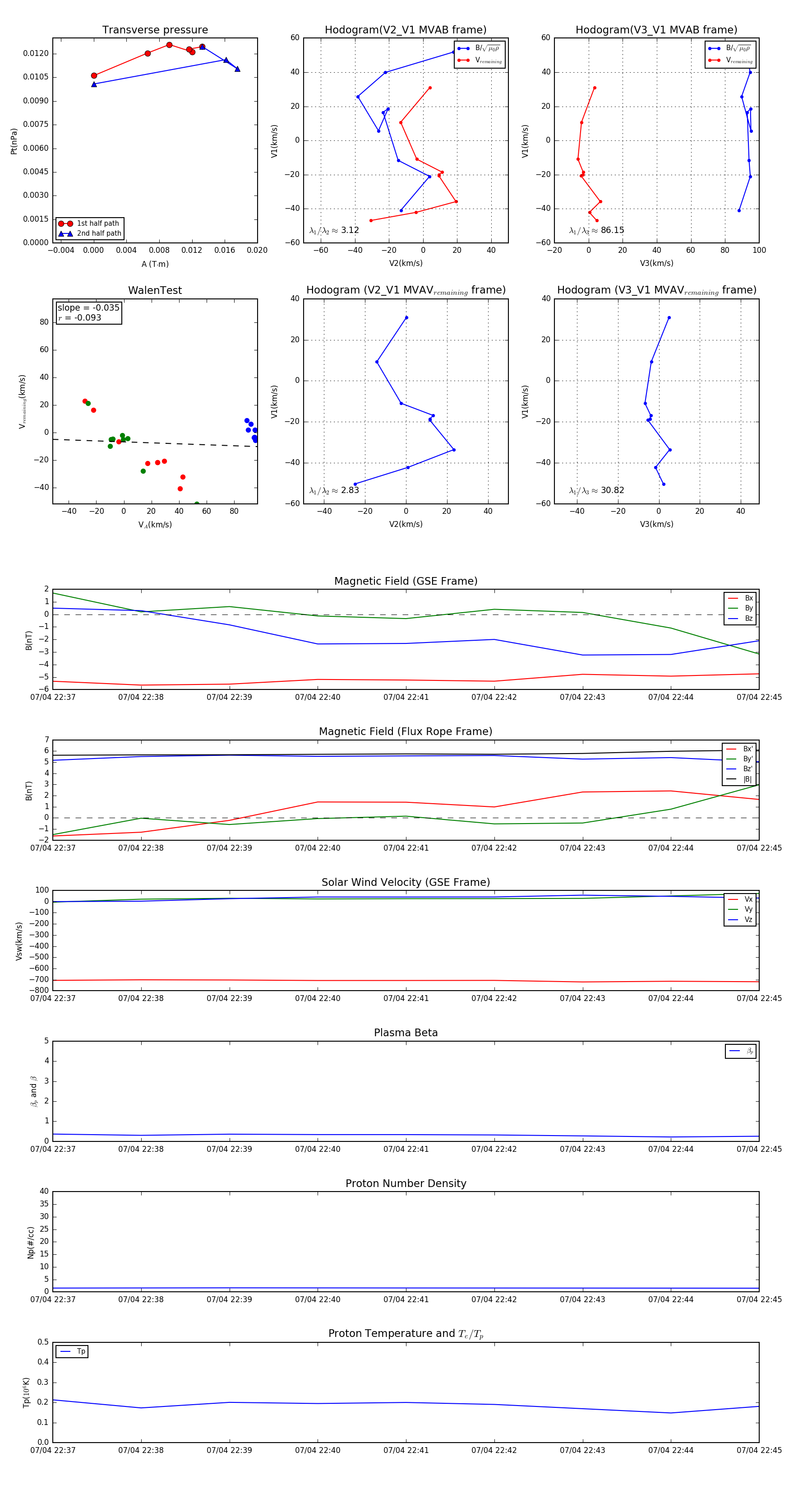
Flux Rope in 2003

Flux Rope Event 2003-07-04 22:37 ~ 2003-07-04 22:45 (9 minutes)


plot