HOME   LIST
‹–   –›

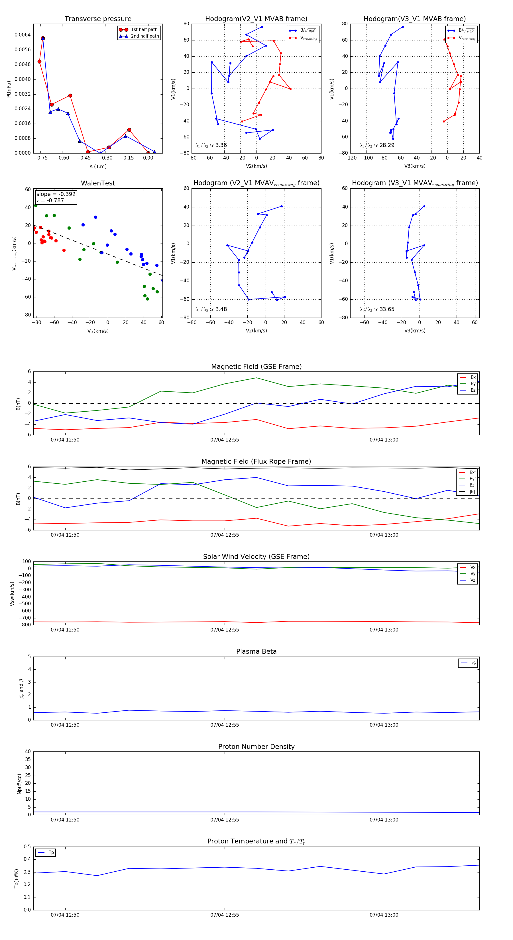
Flux Rope in 2003

Flux Rope Event 2003-07-04 12:49 ~ 2003-07-04 13:03 (15 minutes)


plot