HOME   LIST
‹–   –›

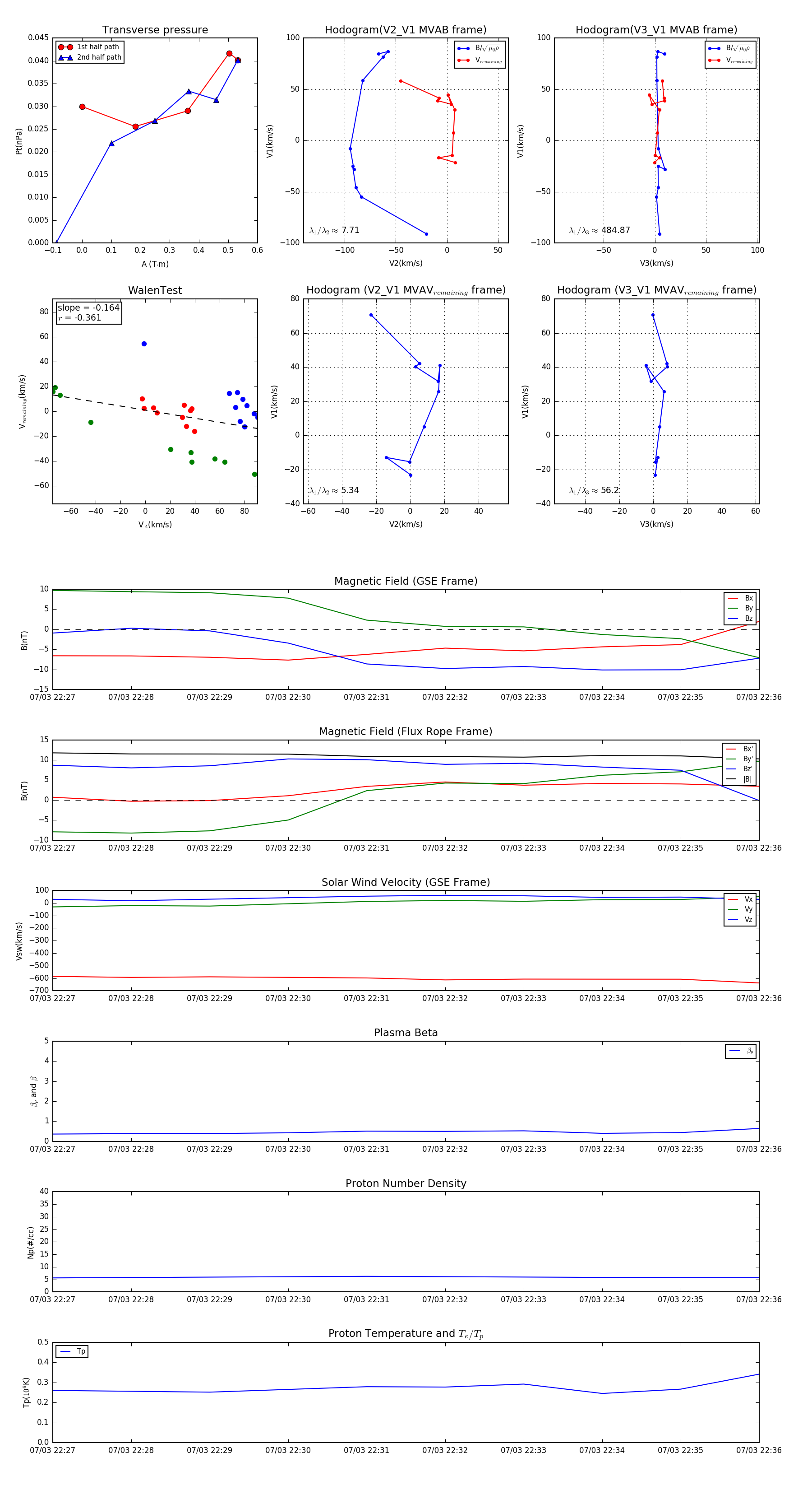
Flux Rope in 2003

Flux Rope Event 2003-07-03 22:27 ~ 2003-07-03 22:36 (10 minutes)


plot