HOME   LIST
‹–   –›

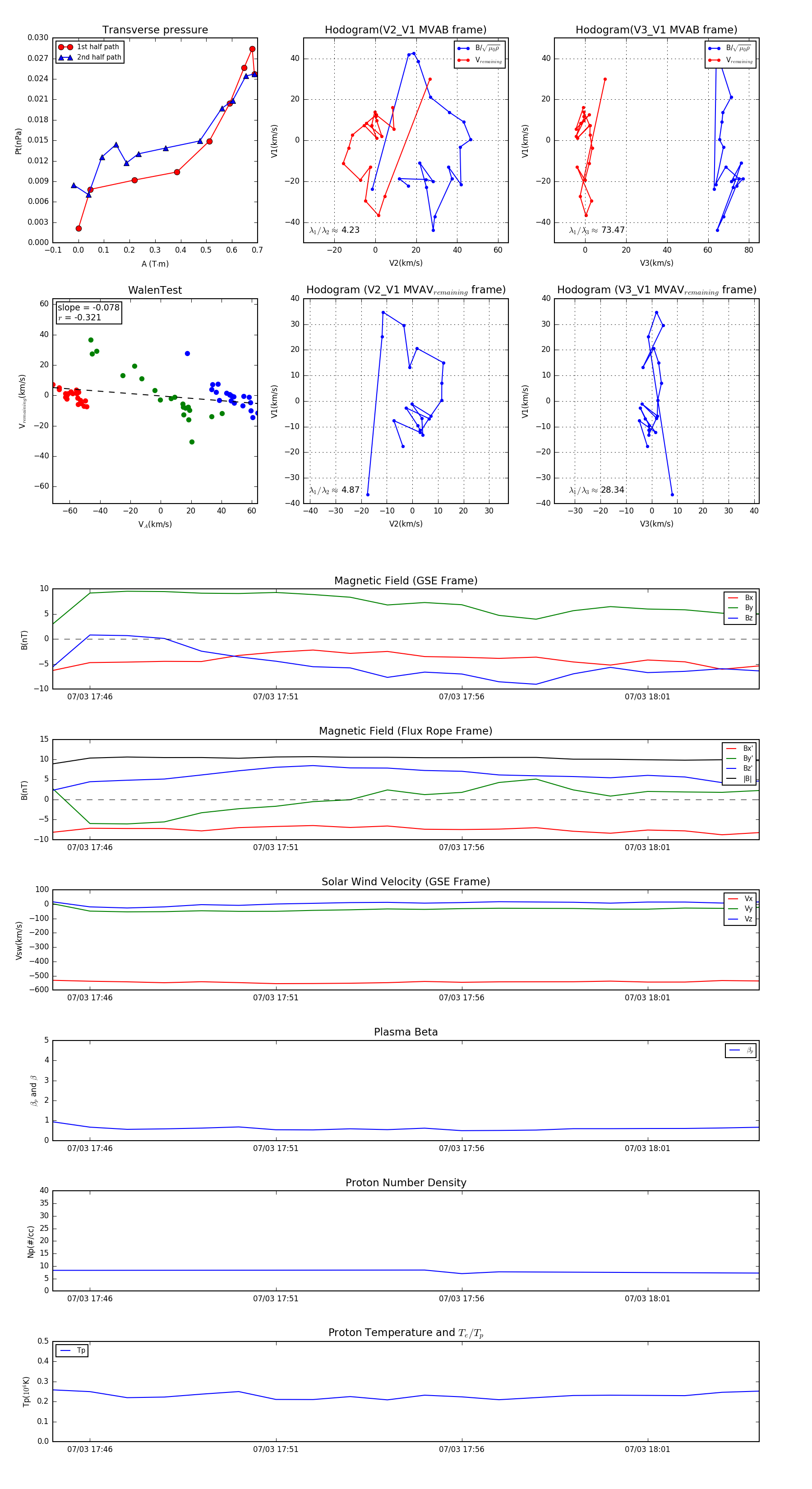
Flux Rope in 2003

Flux Rope Event 2003-07-03 17:45 ~ 2003-07-03 18:04 (20 minutes)


plot