HOME   LIST
‹–   –›

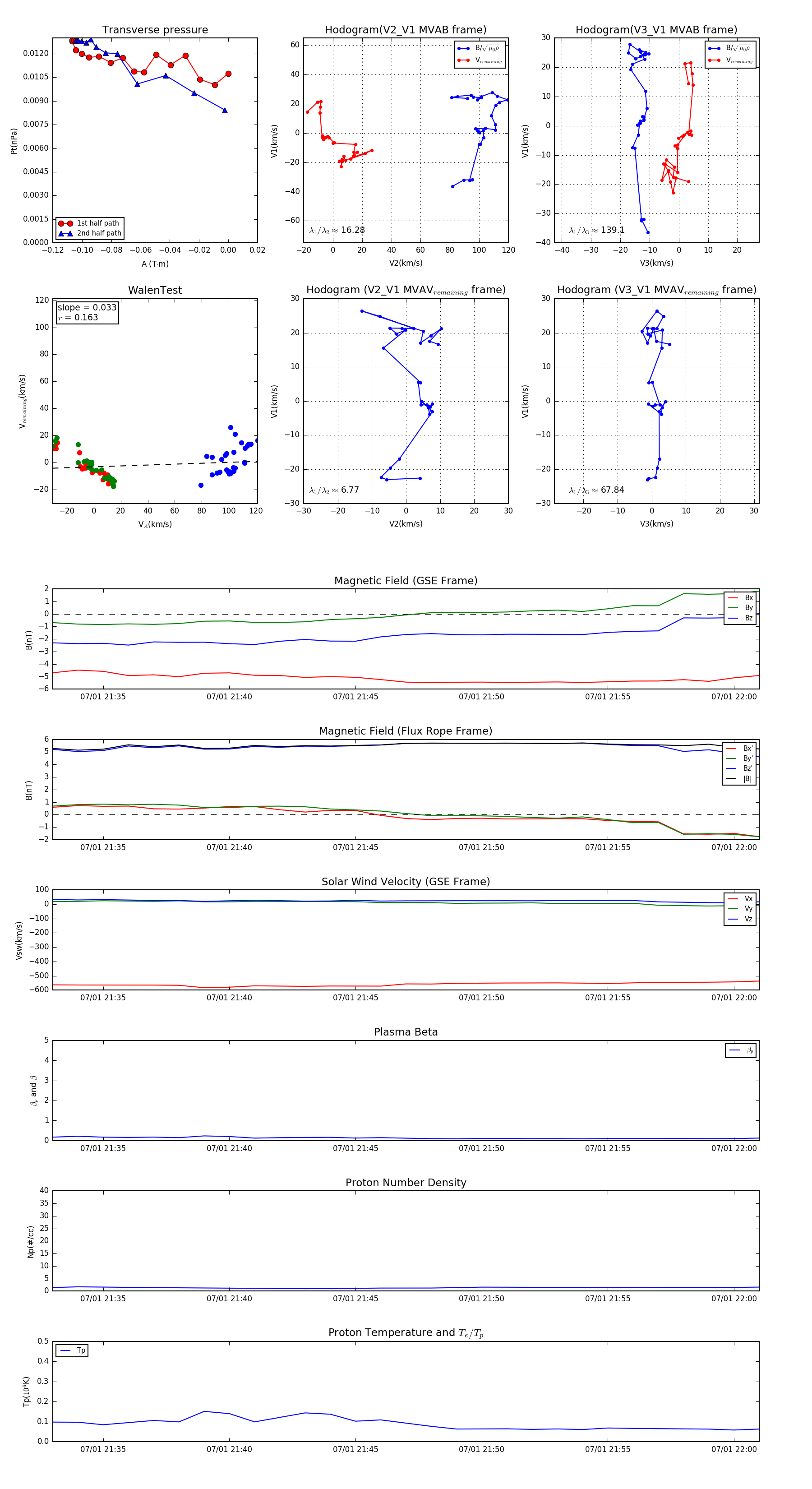
Flux Rope in 2003

Flux Rope Event 2003-07-01 21:33 ~ 2003-07-01 22:01 (29 minutes)


plot