HOME   LIST
‹–   –›

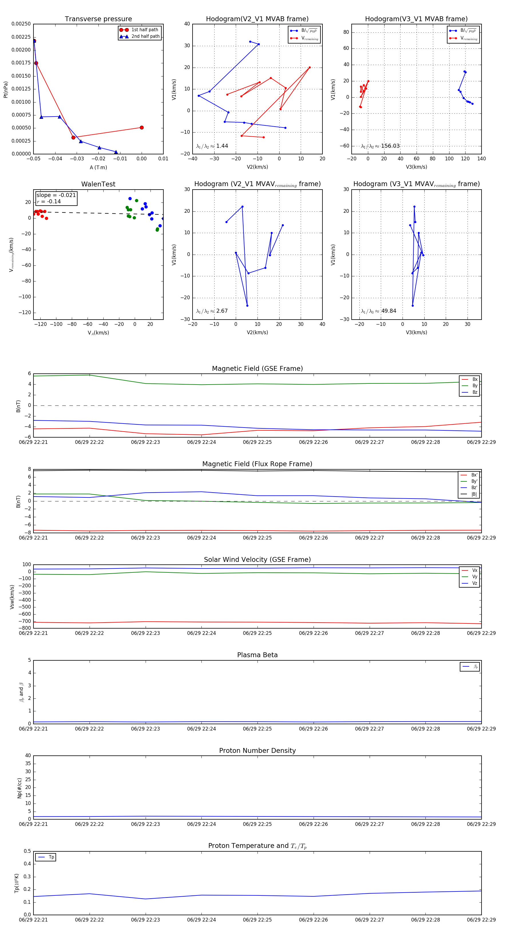
Flux Rope in 2003

Flux Rope Event 2003-06-29 22:21 ~ 2003-06-29 22:29 (9 minutes)


plot