HOME   LIST
‹–   –›

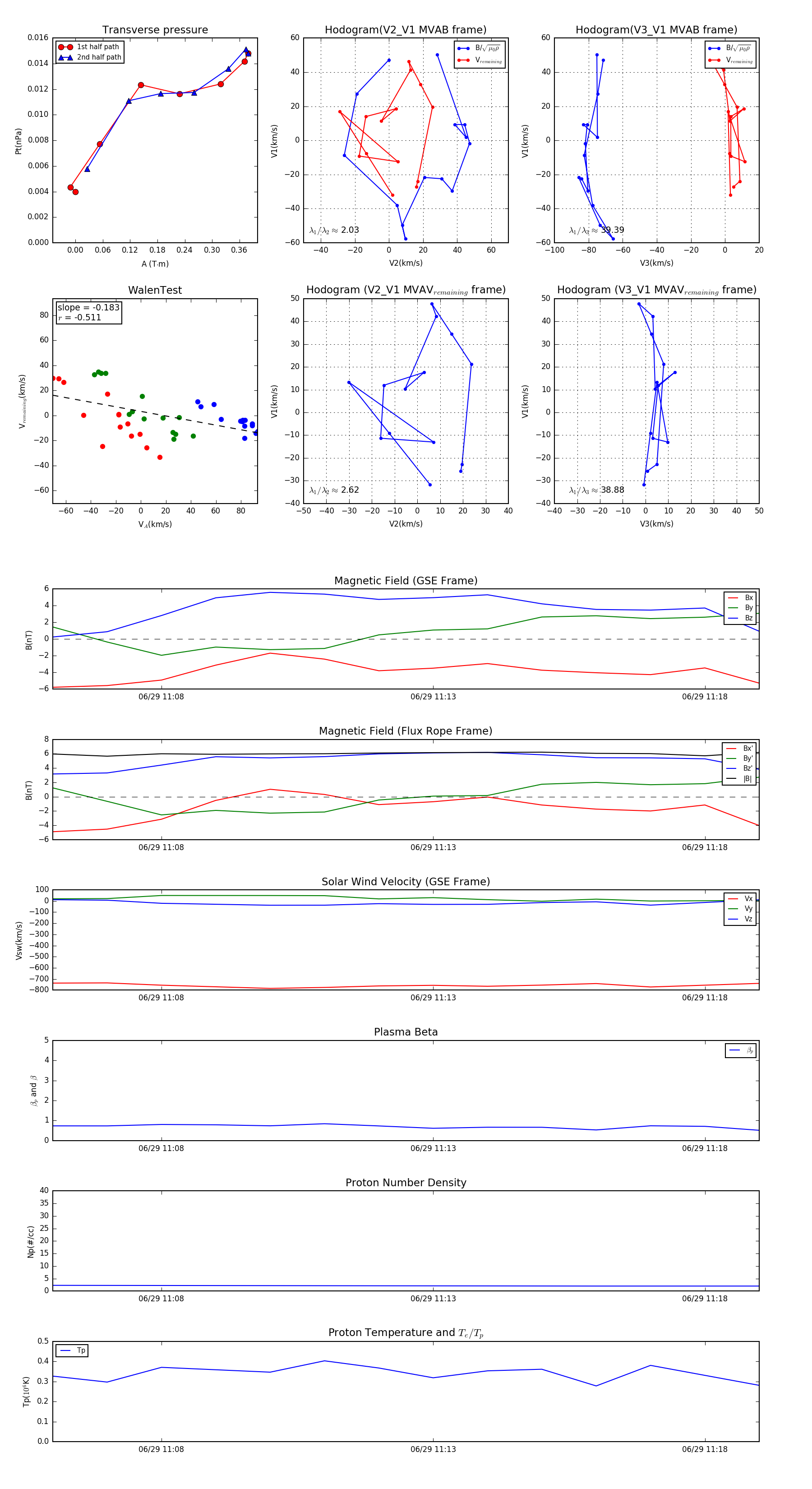
Flux Rope in 2003

Flux Rope Event 2003-06-29 11:06 ~ 2003-06-29 11:19 (14 minutes)


plot