HOME   LIST
‹–   –›

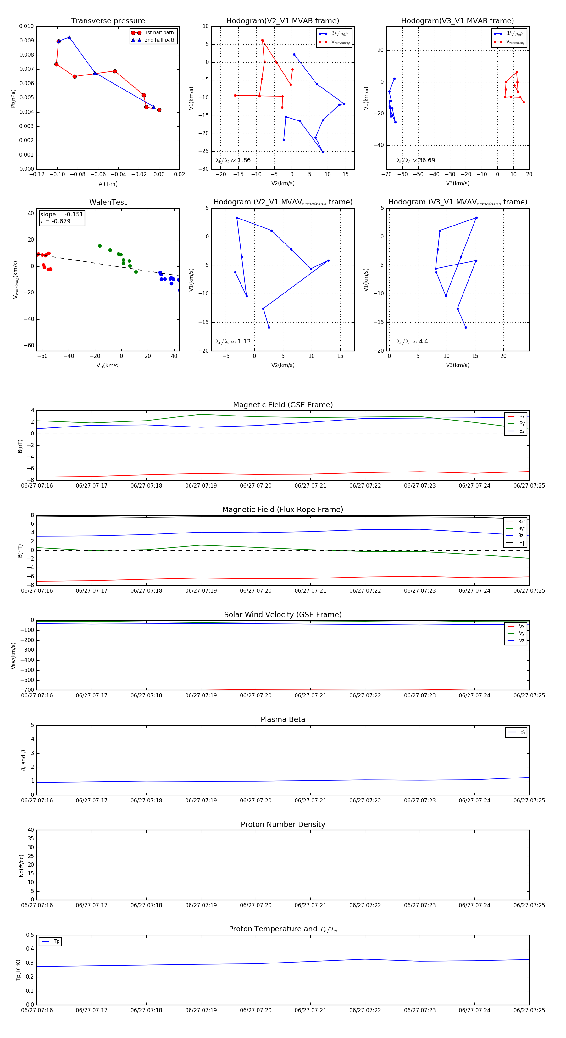
Flux Rope in 2003

Flux Rope Event 2003-06-27 07:16 ~ 2003-06-27 07:25 (10 minutes)


plot