HOME   LIST
‹–   –›

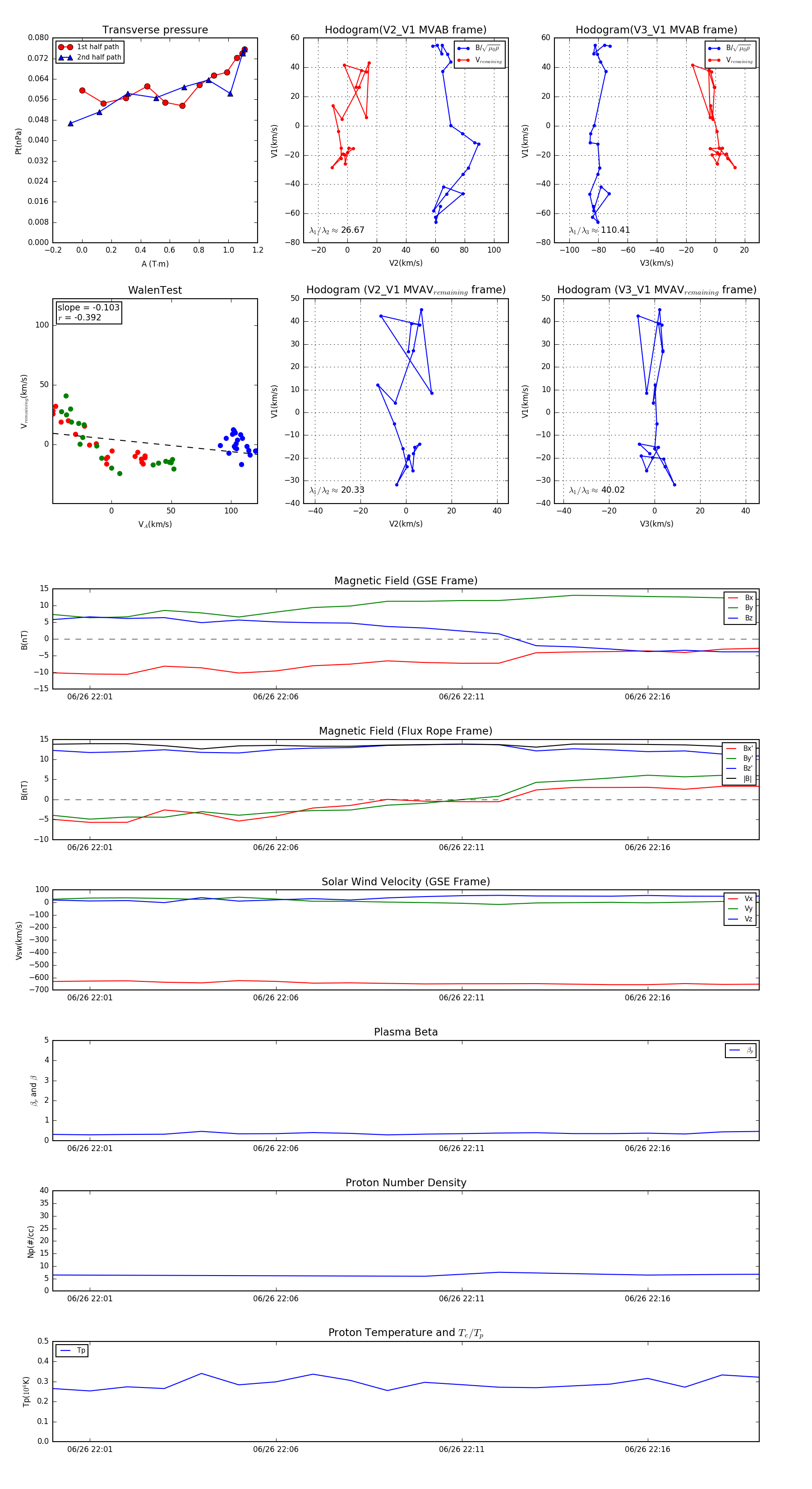
Flux Rope in 2003

Flux Rope Event 2003-06-26 22:00 ~ 2003-06-26 22:19 (20 minutes)


plot