HOME   LIST
‹–   –›

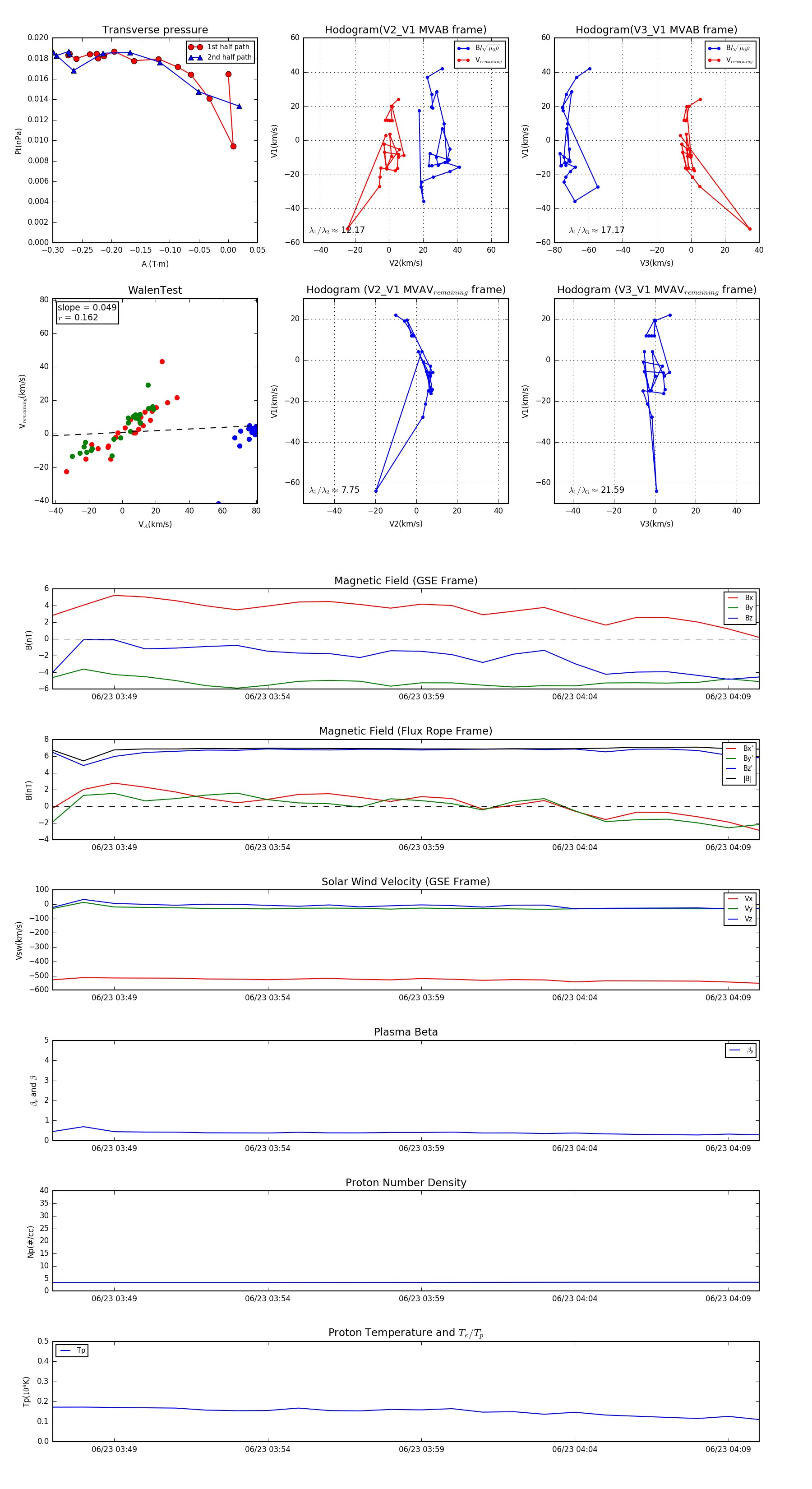
Flux Rope in 2003

Flux Rope Event 2003-06-23 03:47 ~ 2003-06-23 04:10 (24 minutes)


plot