HOME   LIST
‹–   –›

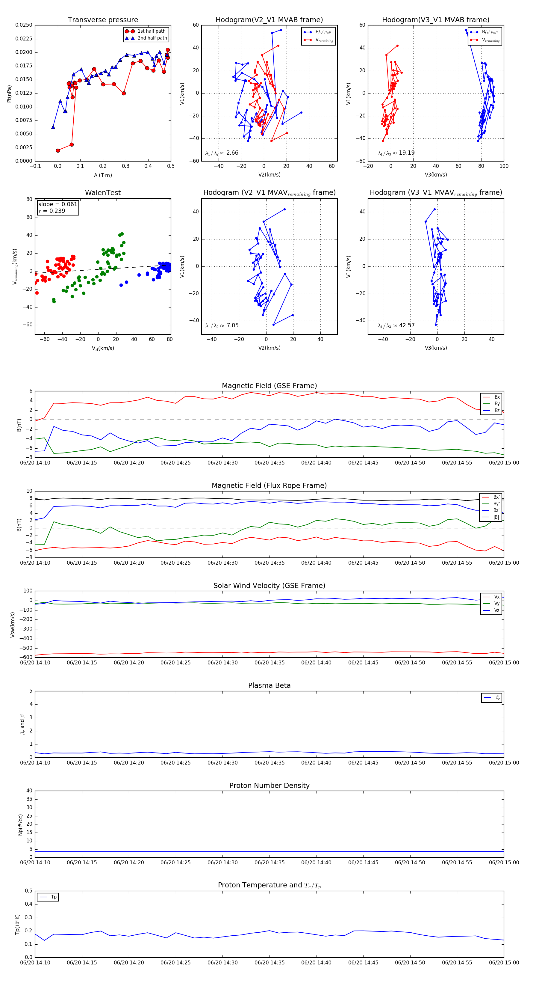
Flux Rope in 2003

Flux Rope Event 2003-06-20 14:10 ~ 2003-06-20 15:00 (51 minutes)


plot