HOME   LIST
‹–   –›

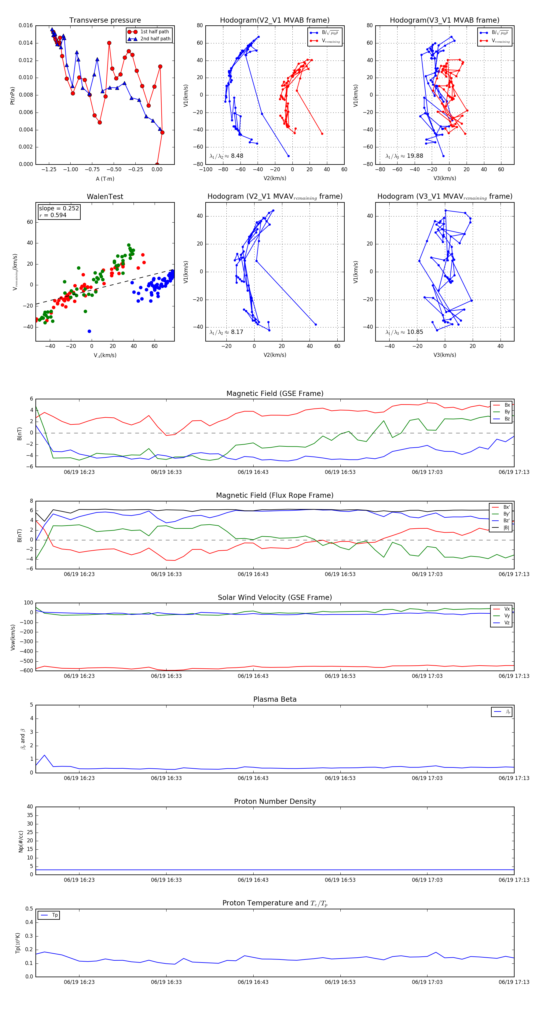
Flux Rope in 2003

Flux Rope Event 2003-06-19 16:18 ~ 2003-06-19 17:13 (56 minutes)


plot