HOME   LIST
‹–   –›

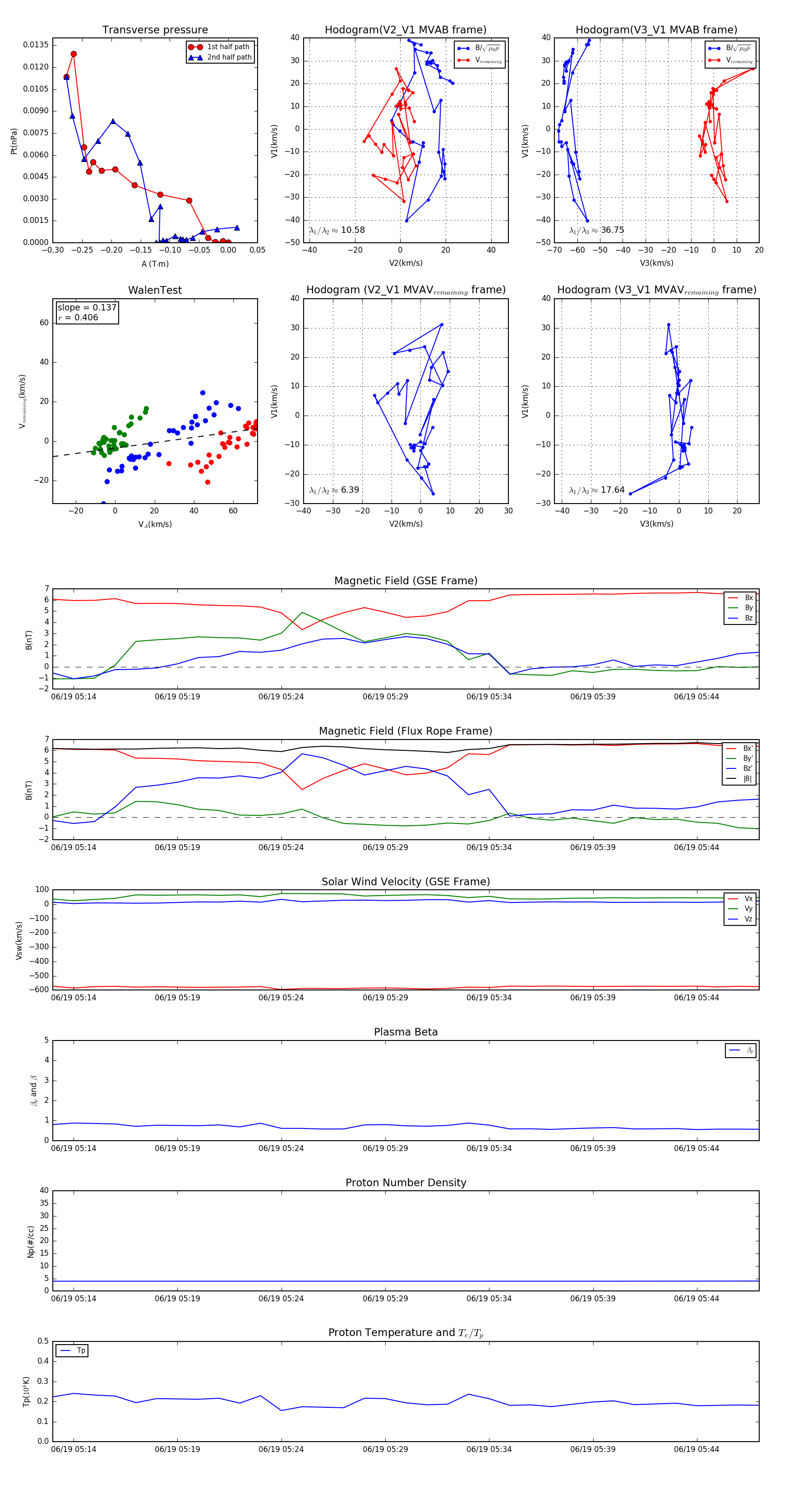
Flux Rope in 2003

Flux Rope Event 2003-06-19 05:13 ~ 2003-06-19 05:47 (35 minutes)


plot