HOME   LIST
‹–   –›

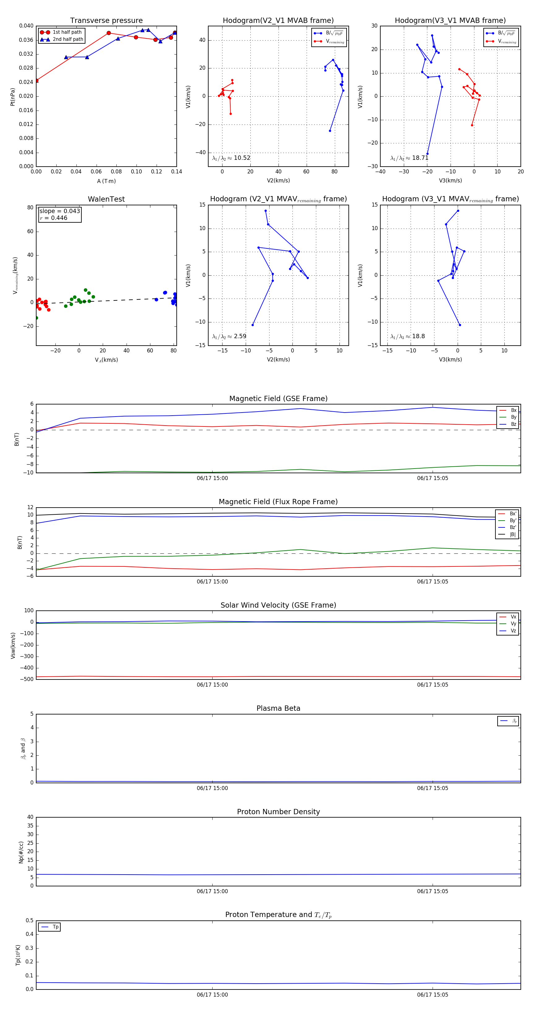
Flux Rope in 2003

Flux Rope Event 2003-06-17 14:56 ~ 2003-06-17 15:07 (12 minutes)


plot