HOME   LIST
‹–   –›

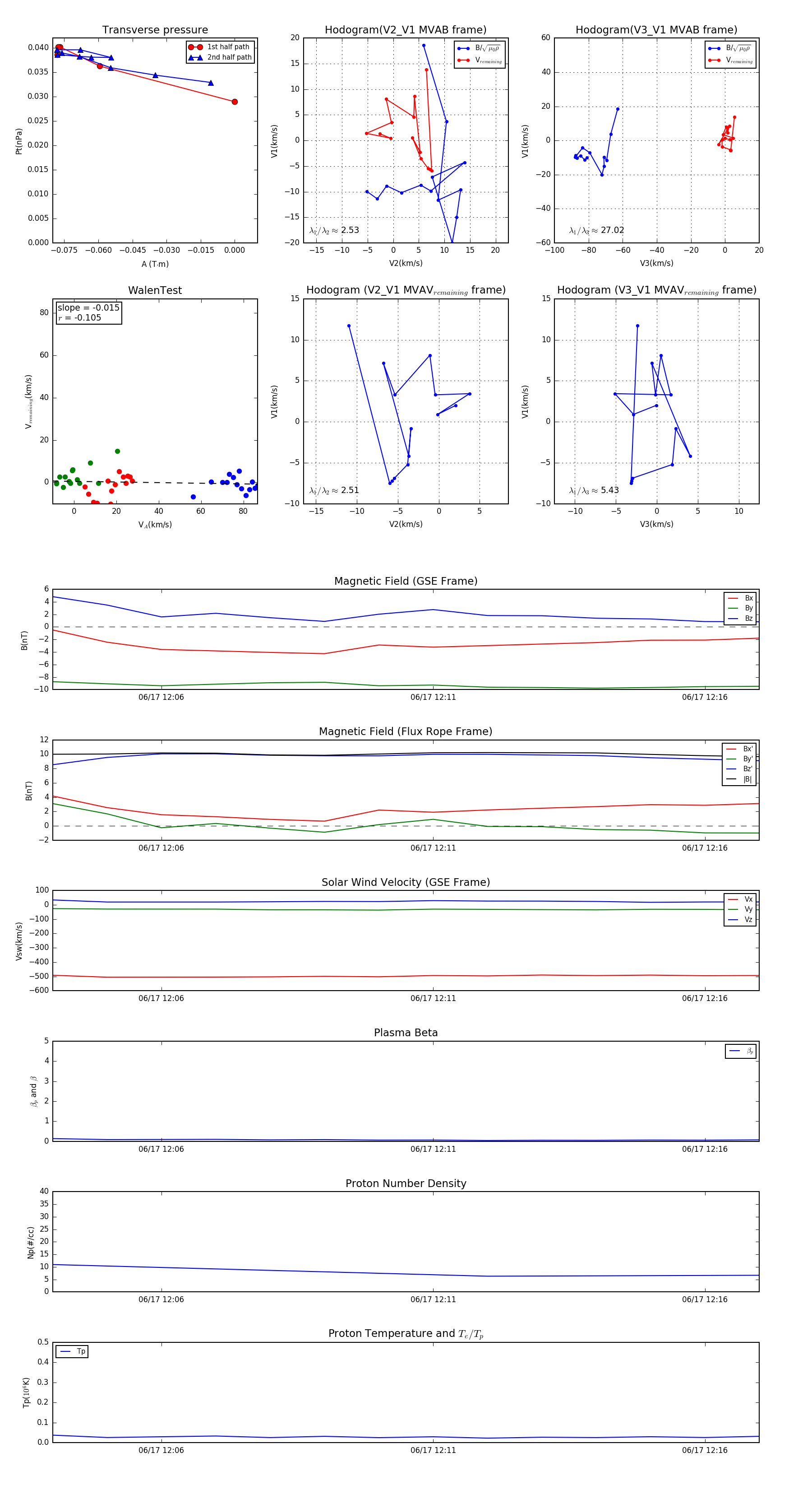
Flux Rope in 2003

Flux Rope Event 2003-06-17 12:04 ~ 2003-06-17 12:17 (14 minutes)


plot