HOME   LIST
‹–   –›

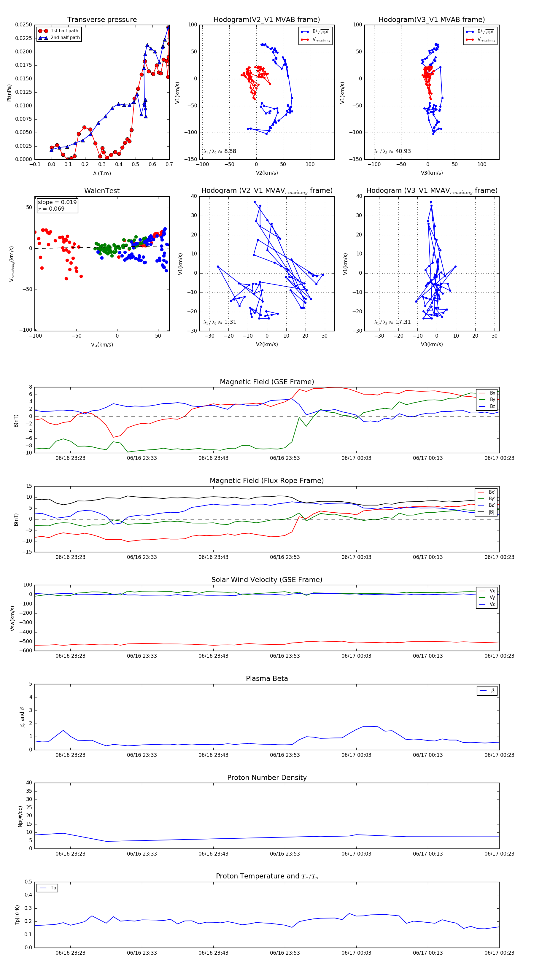
Flux Rope in 2003

Flux Rope Event 2003-06-16 23:18 ~ 2003-06-17 00:23 (66 minutes)


plot