HOME   LIST
‹–   –›

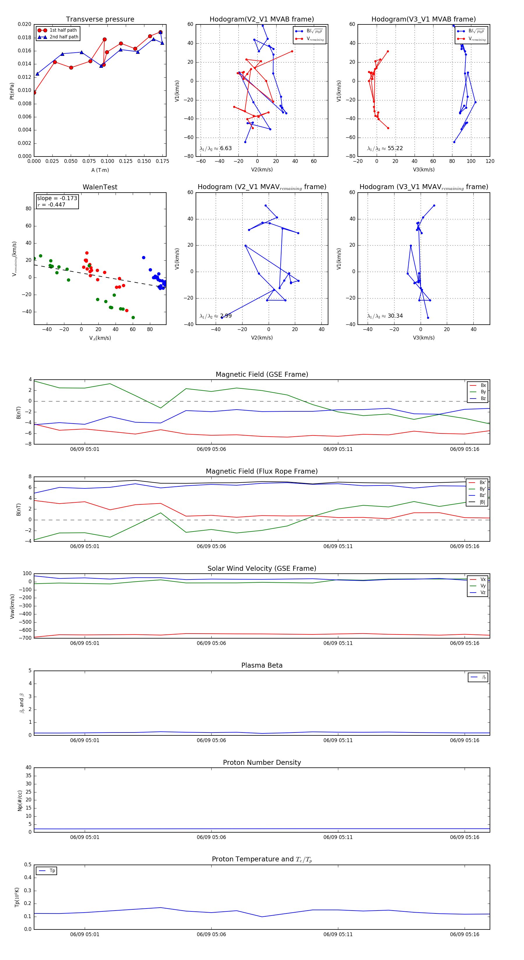
Flux Rope in 2003

Flux Rope Event 2003-06-09 04:59 ~ 2003-06-09 05:17 (19 minutes)


plot